
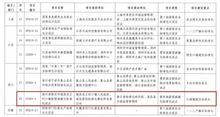
浙江新闻客户端讯 4月10日,记者从遂昌县获悉,国家标准化管理委员会于近日公开发布第四批新型城镇化标准化国家试点项目名单,遂昌县王村口镇新型城镇化标准化试点项目经前期竞争性申报,以专家评审第一的成绩入围。 该名单全国共9项,王村口镇系浙江省唯一入选。 据了解,国家新型城镇化标准化试点项目是贯彻落实《国家新型城镇化规划》的重要举措,是国家标准委重点推动的标准化建设项目,以新型城市建设、新农村建设、产城融合、城乡公共服务均等化为内容,旨在全面提高城镇化质量水平。 遂昌县王村口镇位于浙江省西南部,是集“红古绿”三色一体的红色风情古镇。 近年来,当地政府高度重视标准化工作,因地制宜发展山区文化旅游事业,将现有的文化资源、自然资源转化为经济红利,先后获评国家级国防教育示范基地、省级爱国主义教育基地、省级红色旅游风情小镇、省级红色研学基地、省级小城镇环境综合整治样板镇等,走出了一条生态经济化和经济生态化的红绿融合发展道路。 “接下来,我们将通过构建王村口镇红色风情小镇标准体系,进一步完善健康、生态、可持续的城镇发展模式,巩固‘两山’发展成效,形成规范化的、可复制推广的‘王村口模式’。”王村口镇党委书记斯科表示。 |