
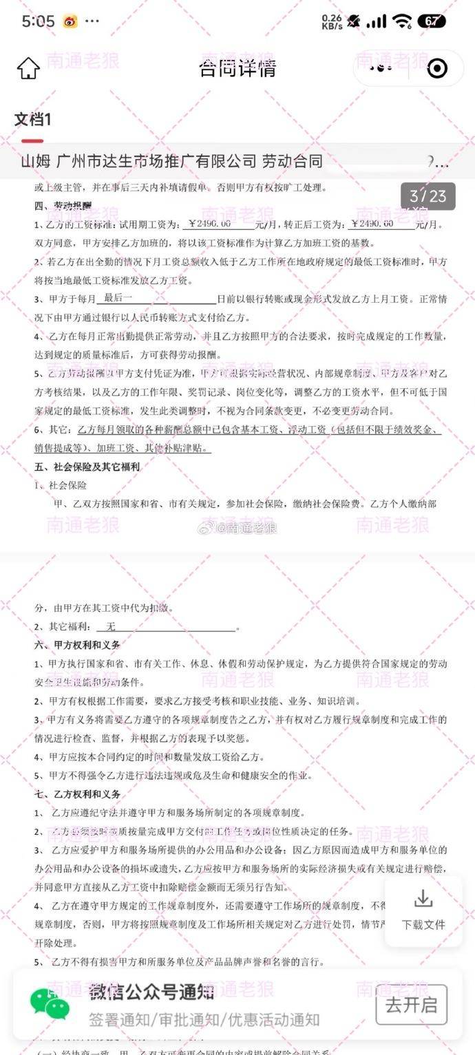
图为在网络上发布的公司劳动合同(图片来自博主“南通老狼”)
扬子晚报讯 近日,网名为“南通老狼”的网友在网上发布了一则信息,称南通山姆会员店一名试吃员因严重违纪被开除,而被称为“严重违纪”的行为,竟然是该员工因为在网上公布了自己所拿的工资。扬子晚报/紫牛新闻记者联系了南通山姆会员店,一名工作人员告诉记者,试吃员一般不属于山姆员工,想了解情况需要找该员工所在的公司。而记者查询发现该员工属于广州市达生市场推广有限公司,该公司一名负责人回应记者,他们确实跟南通山姆会员店有合作,大部分品牌推广试吃员均为该公司派出,但这名员工所述与事实不符,双方签有保密协议,且该员工只有两个月为满勤,月工资均超过4000元,工资发放标准符合规定。

图为在网络上发布的被该公司认定违纪的相关内容(图片来自博主“南通老狼”)
南通山姆会员店一员工网上发布“工资条”,被公司认为违纪解除劳动关系
扬子晚报/紫牛新闻记者查询“南通老狼”的微博,其内容称:“近日,江苏南通发生了一起令人唏嘘的劳动纠纷。一女孩应聘成为南通山姆的试吃员,本以为能开启新工作,却发现到手工资是南通市最低标准,甚至还被克扣。她在网络平台发声质疑,想为自己讨个说法,没想到很快就被第三方用人单位解除劳动合同。”

图为在网络上发布的被该公司认定违纪的相关内容(图片来自博主“南通老狼”)
该微博还随附了一条《严重违纪予以立即解除劳动合同的关系通知》。