暴雪国服正式停服,热搜上都是他们的青春……
杭州网  发布时间:2023-01-24 08:54   

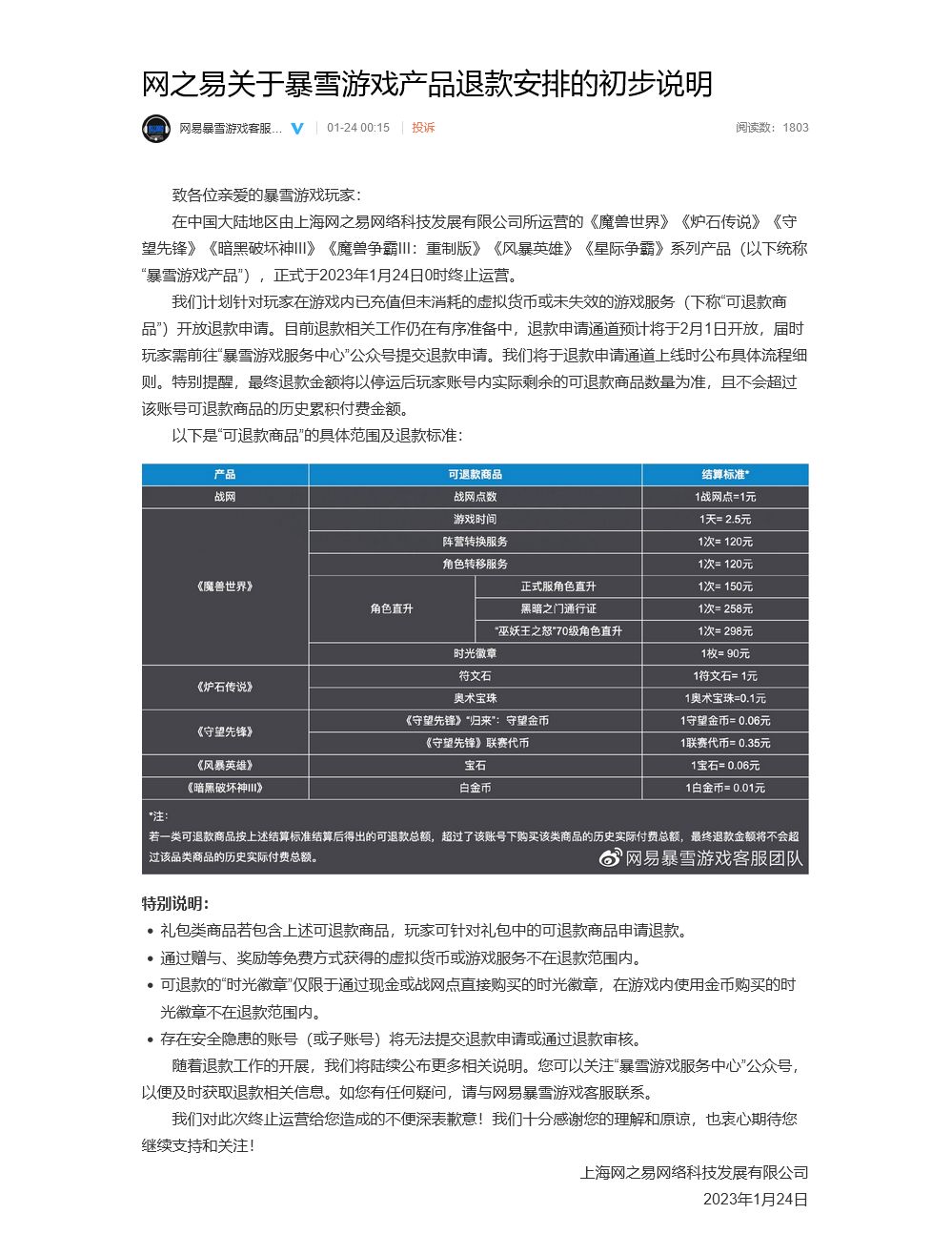
相关暴雪游戏产品正式终止运营后,网易暴雪游戏客服团队于24日凌晨发布《网之易关于暴雪游戏产品退款安排的初步说明》,其中提及计划针对玩家在游戏内已充值但未消耗的虚拟货币或未失效的游戏服务开放退款申请。

据悉目前退款相关工作仍在有序准备中,退款申请通道预计将于2月1日开放,届时玩家需前往“暴雪游戏服务中心”公众号提交退款申请。

网易公告

至于何时国服才能重新登录,暴雪方面尚未给出具体时间表。

等待玩家的,只有等待。

来源:中国新闻网  作者:  编辑:管鹏伟
返回
伴随着网易与暴雪结束长达14年的合作,国服玩家暂时不能登陆个人帐号,何时恢复未知。