2025年高考进入倒计时,有关专业选择的讨论再度升温。
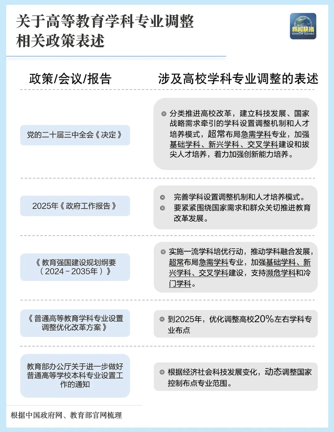
前不久,教育部发布了《2024年度普通高等学校本科专业备案和审批结果》,全国范围内新增、撤销、调整专业点3424个,29种新专业亮相,调整力度不小。同时,首次设立“战略急需专业”超常设置机制,为重点领域开通专业设置“绿色通道”。
本科专业的动态调整,是高校响应国家战略、市场需求和科技发展的常规动作。近年来,国内外形势快速变化,调整步伐也有加快之势。

政策文件中高频提及的“战略急需”“新兴交叉”,意味着专业调整已经从传统的“加减法”走向了更为深入的“调结构、促融合”。
其中,“双一流”大学作为中国高等教育的“排头兵”,新增、撤销了哪些专业?如何看待这些变化?
根据教育部每年发布的《普通高等学校本科专业备案和审批结果》《普通高等学校本科专业目录》,我们统计了近五年(2020-2024年)“双一流”高校新增专业布点的相关数据。
一、哪些在“上新”?
01 工学类新增数量领跑
人工智能稳居榜首
统计显示,近五年“双一流”高校新增专业达1068个。其中,工学类501个,占比近半,遥遥领先于其他门类,这与工学作为我国第一大学科门类的情况相呼应。其次是理学(131个)、管理学(86个)。

梳理近五年“双一流”高校新增专业数量可以发现,TOP10中有6个属于工学门类,再次印证了工学的主导地位。

整体来看,工科类新增专业主要集中在技术革新、工程应用等领域,这一趋势也与近年来国家“新工科”建设的战略方向一致。
具体来看,五年内共有41所“双一流”高校新增“人工智能”专业,位列榜首,反映出顶尖高校对该领域人才培养的高度重视。
近年来,从国产大模型的快速演进到人型机器人的惊艳亮相,人工智能已经成为推动国家核心竞争力跃升的“硬科技”代表,发展态势如火如荼,学科建设正当其时。
此外,“储能科学与工程”这一工学“新贵”也在前十。作为2019年才被“官宣”增设的新专业,短短几年间,就已在天津大学、厦门大学、华中科技大学等重点高校落地。该专业聚焦新能源、储能材料等前沿领域,被视为服务“双碳”目标的核心专业。
“跑步入场”的背后,是重点高校对前沿产业风口的积极响应。