8月15日起,浙BA城市争霸赛已经打响。不知道大伙儿拿着浙BA的门票去各地旅游享受福利了没?
近期,我省多个城市又推出了新一轮文旅大礼包。收好这份集锦,看完球赛,去周边城市一键打卡吧。
【杭州】
杭州市文化广电旅游局联合市内各区、县(市)文广旅体局,代表“浙A”送出一份特别的“十三邀”游杭大礼【指杭州13个区、县(市)全域之力发出的文旅邀约】。赛后游客来杭,可以享受40项福利。
点击“这里”即可查看
【宁波】
即日起至10月8日,每周五上午10点,游客可以在指定APP抢宁波新一轮餐饮、通用消费券。广大市民、球迷共同体验消费新场景,感受城市烟火气。
详情可戳“这里”查看
【湖州】
即日起至8月20日,游客持门票可享莫干山景区、下渚湖·奇幻谷、下渚湖·湿地公园等景区门票优惠。

图源:文旅德清
更多福利请戳“这里”查看
【嘉兴】
盐官古城-潮乐之城
即日起至8月31日,游客凭浙BA纸质/电子票根和本人有效身份证,可至盐官古城-潮乐之城游客服务中心售票窗口免费兑换当日或第二日景区门票1张,每人每张赛事票根限兑换1次。
此外,浙BA城市争霸赛中若嘉兴获胜(8月22日嘉兴经开区VS舟山、8月24日普陀VS嘉兴),则在获胜当天和第二天诚邀全国人员一起庆祝,全国人民可凭本人有效身份证至盐官古城-潮乐之城游客服务中心售票窗口免费兑换当日景区门票1张。
濮院时尚古镇
即日起至8月31日,游客可凭浙BA嘉兴主场纸质/电子票根,享濮院时尚古镇门票5折优惠(原价120元,折后60元)。若嘉兴球队在浙BA赛事中夺冠,濮院时尚古镇面向全国人民免票两天(濮院时尚古镇在嘉兴队夺冠当日与次日,共2天)。
西塘景区
浙BA城市争霸赛期间,游客凭嘉兴赛区观赛票至景区第一停车场游客中心综合服务窗口,可购买60元/人优惠门票(活动期间单张观赛票仅可享受一次优惠
乌镇景区
观赛人员凭嘉兴主场赛事门票(8月至2026年2月的10场嘉兴主场赛事),可享受景区门票优惠价:乌镇东栅门票80元/人,乌镇西栅门票120元/人,另有乌镇旗下酒店住宿9折优惠。有效期至2026年2月底。
更多福利可戳“这里”查看
【绍兴】
醉游长歌・寻梦绍兴水上游
游客凭浙BA票根,可享受“越水长游”水上黄金游线西线和北线优惠;还可免费体验黄酒小镇乌篷船。
“浙BA”在诸暨举办主场赛事期间(赛事当天及前后各一天),游客凭浙BA票根还可免西施故里旅游区、五泄风景区、白塔湖国家湿地公园、斗岩风景区、汤江岩风景区、世界淡水珍珠博物馆、枫桥三贤馆、小天竺景区等诸暨市文旅集团下属国有景区的首道门票。
注意事项:
1.“免费游”实行“免费不免票”制度,即实行“一人一票制”。免费参观游览,需凭本人有效身份证和“浙BA”在诸暨举办主场赛事期间门票至各景区售票窗口免费兑换当日门票,凭门票进入景区;
2.本次“免费游”活动仅包含诸暨市文旅集团下属国有景区首道门票。西施故里旅游区内《梦寻西施》《遇见西施》浣纱江夜游等演艺项目及名媛馆夜游需购买门票;景区内其他经营性项目如快艇、观光电瓶车、攀岩、真人CS等参与性项目及讲解服务,按物价部门核定的价格收取费用。
更多福利戳“这里”查看
【金华】
即日起至2026年2月28日,持浙BA门票的游客,可去金华市内32个景点享受门票优惠。记者节选了部分福利:
金华双龙风景旅游区
持金华主场比赛球票观众享景区首道门票5折优惠。
婺州古城
持金华主场比赛球票观众享万佛塔日游门票5折优惠。六洞山风景区、诸葛八卦村景区,游客持金华主场比赛球票观众享景区首道门票5折优惠(不含景区内游乐项目)。
卢宅景区
持金华主场比赛球票观众,可免费兑换景区门票入园。
花园村景区
持金华主场比赛球票观众享天香湾景区门票挂牌价5折优惠。
方岩风景名胜区
对来永参赛客场球队所在地游客,在永康比赛当天凭身份证免费。仙华山景区、江南第一家景区、璟园、大红岩景区、百杖潭景区、灵江源森林公园景区,游客持金华主场比赛球票,均可享景区首道门票5折优惠。
更多活动请戳“这里”查看
【衢州】
即日起至8月31日,衢州将在柯城、衢江、龙游、江山、常山、开化比赛场地发放500万元消费券。观众可在现场领取消费券后使用。消费券适用范围覆盖全市住宿、餐饮、汽车、家电、手机、超市等多领域品牌入库企业。本次发放的消费券支持与企业自身促销活动叠加使用,实现“多重优惠”。
更多活动请戳“这里”查看
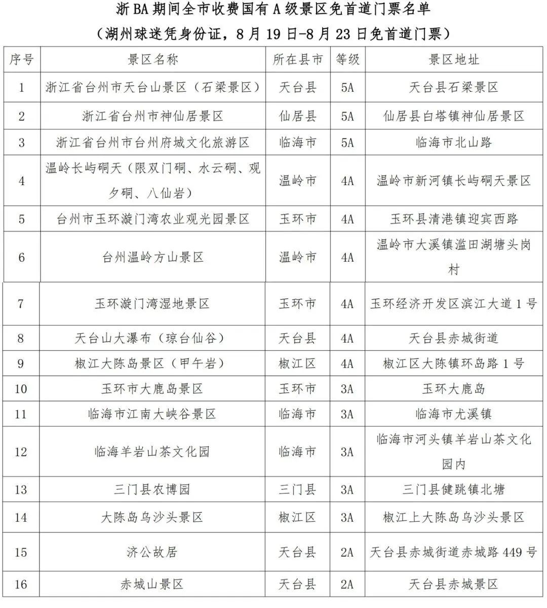
【台州】
8月19日至8月23日共5天,湖州市民凭身份证可在台州以下场所享受福利:在全市国有收费A级景区享受免首道门票政策(包含3个5A级景区:天台山景区、神仙居景区、台州府城文化旅游区),单个景区每人免费入园1次。

图源:台州发布微信公众号
在12家民营景区可享受门票五折优惠政策。

图源:台州发布微信公众号
更多活动可戳“这里”查看。