潮新闻讯 近期,温州龙港市的居民陈先生(化名)向潮新闻“记者帮”反映,3年前,龙港市龙金大道和白河路交叉口附近,建起了一个二手车市场。原先的空地上搭起了一个个铁皮房,出入口来来往往的车辆也变多了,市容市貌有些混乱。
更让他没想到的是,经过从社区和相关部门了解到,该市场竟然是违建。“租赁合同地块性质并非是二手车市场,而是驾校场地,目前市场还做起了机动车检测业务。”
3年前,他就向当地信访部门投诉,龙港市综合行政执法局对违建进行了拆除。但过了一段时间,又反弹了,如今二手车市场还越建越大。
投诉人反映的情况是否属实?陈年违建为何迟迟拆不掉?潮新闻记者赶赴龙港市进行走访调查。
建在主干道边的二手车市场
被质疑违建,影响市容市貌
2月10日上午,记者跟随投诉人来到现场。
这个二手车市场占地面积不小,四周用铁栅栏围合,在北面开了一个出入口。从远处望去,就能看到“龙港市二手车市场”几个大字,边上立着一块广告牌,写着“开票、过户、上牌,一站式服务。”

龙港市二手车市场 记者 黄玉环 摄
记者注意到,市场所在的新兰社区,在2023年立了一块石碑,也被围在了栅栏里。
走进该市场,能看到一个个用铁皮房搭建的店铺,或纵或横整齐排列着,上面还架起了彩钢棚顶,用来遮风避雨。
部分店铺已经出租给了二手车行,现场差不多有十来家车行。

已经入驻的车行 记者 黄玉环 摄
另外,在市场的南面,还有新的土地被平整出来,浇注了水泥,上面也堆放着一些铁皮房,像是打算开发一些新的店铺用于出租。

南面还在开发中 记者 黄玉环 摄
记者看到,现场还建起了一个龙港机动车登记站,边上设置了机动车查验区。目前,登记站的牌子已经挂上去了,但尚未有人入驻办公。
随后,记者假借同行的身份,向一家二手车车行老板咨询店铺租金。
“这里2个铁皮房起租,去年年租金是3.2万元,后来因为生意不太好,今年租金降到了2.6万元。”这位老板说。
记者在现场数了数,这个二手车市场至少有20多家可出租的店铺。

龙港机动车登记站 记者 黄玉环 摄
然而,投诉人表示,这个看起来小有规模的二手车市场,竟然全部是违建。
“市场原先占地有十几亩,土地是该公司向新兰社区租用的,性质确实属于建设用地,不过经营内容发生了变更。而南面新增部分,占地面积差不多5亩,是该公司向东河社区租用的,原先的土地性质还是农保田。”陈先生说。
情况说明会上
龙港资规局确认市场属于违建
那么,该二手车市场究竟是不是违建呢?
陈先生向记者提供了一份龙港市经济发展局在2024年10月14日发给龙港市综合行政执法局《关于拆除龙港市白河路与龙金大道交叉口二手车市场违章建筑的函》,文内提到“望贵局能及时将其违章搭建部分予以拆除,水泥地硬化部分予以复原。请贵局予以大力支持!”
这份函件似乎确实认定了该市场为违建。不过,龙港市综合行政执法局在2024年10月22日的回函中表示,为了避免矛盾扩大、减少村集体和租赁方损失等,请龙港市经济发展局继续牵头做好沟通协调与矛盾化解工作,督促市场方自行拆除搭建的建筑。
如果是违建,且存在时间这么久,为什么要让对方“自行拆除”?记者分别联系了多个相关部门。
2月11日上午,在“记者帮”的协调下,龙港市经济发展局、综合行政执法局、自然资源与建设规划局、相关社区多方参与,举行了一场情况说明座谈会。该二手车市场负责人也接到了邀请,不过因为有事并未到场。
“这块土地涉及新兰和东河两个社区,在2002年的时候,土地性质就从农用地转成建设用地了。”会上,资规局相关负责人表示,在龙港的控规里,也规划该地块为商业用地。
不过,因为该二手车市场是临时性的,并未走正式的土地“招拍挂”出让流程,取得相关手续,而是直接跟社区签约租赁合同,进行铁皮房的搭建,“确实是不被允许的,属于违建。”
专业汽车城建成前,暂时允许过渡使用
市场负责人:后续如有规划会无条件配合拆除
记者从东河社区和新兰社区分别了解到,东河的几亩地是二手车市场经营者向四五个村民租的。而新兰的地则是经营者和村集体签了租赁合同,从去年11月起租,租期是4年,年租金为30万元。
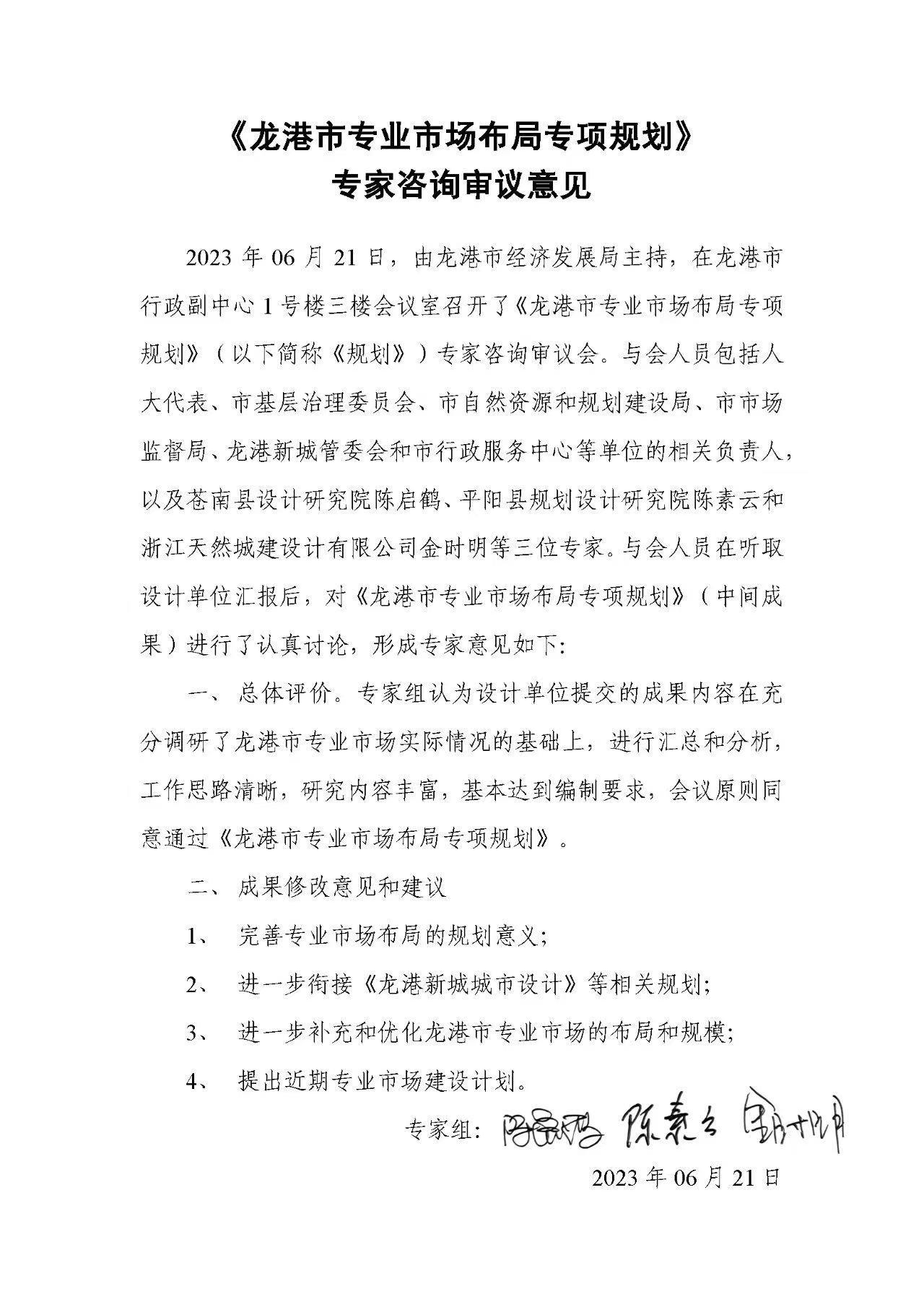
综合行政执法局相关负责人表示,由于二手车市场确实属于违建,所以在建成之初,执法局城北队曾与2022年1月26日拆除过违建钢棚,4月19日挖断该地块出入口道路防止再次使用。但后续2023年11月,该市场提供了经发局和资规局报送龙港市市政府的《关于给予龙港市二手车市场搭建临时简易棚及办公场所的请示》,因此未对市场做进一步处理。
对此,经发局相关负责人也证实,在2023年6月21日会同相关部门,召开了《龙港市专业市场布局专项规划》专家咨询审议会,会上确定了该地块作为临时二手车市场,在专业汽车城建成前过渡使用。

《龙港市专业市场布局专项规划》专家咨询审议会纪要 龙港市经济发展局提供
据介绍,龙港设市前,与苍南县共用一个二手车市场,当地的汽车产业主要聚集在苍南县灵溪镇。龙港设市后,当地居民对二手车市场的需求较为旺盛。
据统计,龙港市目前汽车保有量10万多辆,二手车年交易量1.5万辆,现有汽车品牌4S专营店,综合店20余家,二手车交易市场主要集聚在西三街,是龙港市目前最大的二手车交易市场。该二手车交易市场建设水准偏低,服务措施跟不上。
对此,龙港市委市政府高度重视,专门批了50多亩地做汽车城。
“去年,龙港汽车城原本已经完成招商,但因企业资金出现问题项目搁浅,下半年要重新进行招商。等汽车城建好后,临时市场届时将移过去。”经发局相关负责人说。

龙港市专业市场布局规划图 记者 黄玉环 摄
也就是说,临时二手车市场的存在,经过了相关部门的允许。
至于龙港市经发局为何会在2024年10月14日发函给综合行政执法局要求拆除违建,相关负责人表示,“发函目的是为了执法处置更加精准有效,让执法认定和程序更加完整。”
会后,记者通过电话联系上了二手车市场的大股东吴学实。对方表示,该市场为多人合伙,自己原先只是小股东,在2023年加大了投资。一方面龙港确实存在客观的二手车市场需求,另一方面,这块闲置的地,交通比较便利,位置好,他觉得可以做起来。“2022年因为当时缺乏相关手续被拆了一次,后面市场证办下来了。”
不过,对于市场属于违建的事实,吴学实也承认。甚至因为这个原因,去年底还搬走了十多个租户。“总是被投诉举报,大家信心也弱了。”吴学实坦言,目前市场只租出去了十多家店铺,也降租了。“投进去的钱是没有回本的。”
“如果这块地后续有规划,我们市场也是无条件配合拆除的。”吴学实说,他也在等着龙港汽车城落地搬过去。
综合行政执法局相关负责人表示,后续会允许该二手车市场暂时作为过渡使用,不过,因为违建情况确实存在,如果有人继续投诉,接下来也将会依法立案处罚。“从立案到作出处罚决定书,规定期限是三个月。如果当事人没有提起诉讼,6个月后可以申请法院强制执行,如果当事人提起诉讼,时间按相关法定程序确定。”