中秋国庆假期很快就到,你安排好出行了吗?今年的长假又恰逢杭州第19届亚运会,天气和出行情况,提前跟着小布来了解一下吧~
中秋国庆长假天气
今年中秋国庆假日(9月29日至10月6日)浙江晴雨相间,气温适宜,略有起伏;9月30日前后和10月5日前后有两次弱冷空气影响,全省有降雨天气,沿海海面有大风。
9月27日-28日
全省多云,午后到夜里有分散性阵雨或雷雨。
9月29日(中秋节)
中秋节晚上大部地区适宜赏月。9月29日全省多云,午后部分阴有分散性阵雨或雷雨,最高气温大部地区30~32℃。


9月30日-10月1日
有降雨天气。受弱冷空气影响,9月30日全省多云转阴有阵雨或雷雨,部分中雨,局地有短时暴雨。10月1日浙西北地区雨渐止转阴到多云,其它地区有阵雨局部雷雨;大部地区日最高气温下降6~8℃。另外,10月1日-2日沿海海面有8~9级偏北大风。
10月2日-4日
全省多云为主。气温略有回升,3日-4日最高气温全省大部地区28~32℃。
10月5日前后
又有一次弱冷空气影响,浙江自西北向东南转阴有阵雨局部雷雨,沿海沿面有8~10级偏北大风。最高气温全省大部地区25~28℃。

从全国来看,大部地区气象条件总体较好,适宜外出活动。其中华西地区多阴雨天气,雨日多,局地降水较强;北方地区10月1日-4日自西向东有小雨或阵雨;江南北部、华南南部9月29日至10月1日有小到中雨。
温馨提醒
中秋国庆假期,全省气温适宜,大部分时间气象条件利于外出休闲旅游。
弱冷空气影响后早晚气温较低,气温日较差大,需及时增减衣物,预防感冒。
假期早晨部分地区可能有低能见度天气,外出请注意交通安全。
今年中秋国庆假期总体利于出行,届时公众观赛、旅游与探亲需求旺盛,预测沪苏浙皖闽赣地区流量将创历史新高。
假期高速免费
2023年9月29日00:00-10月6日24:00,7座以下(含7座)客车实行免费通行。通行时间以车辆驶离高速公路出口收费车道时间为准。
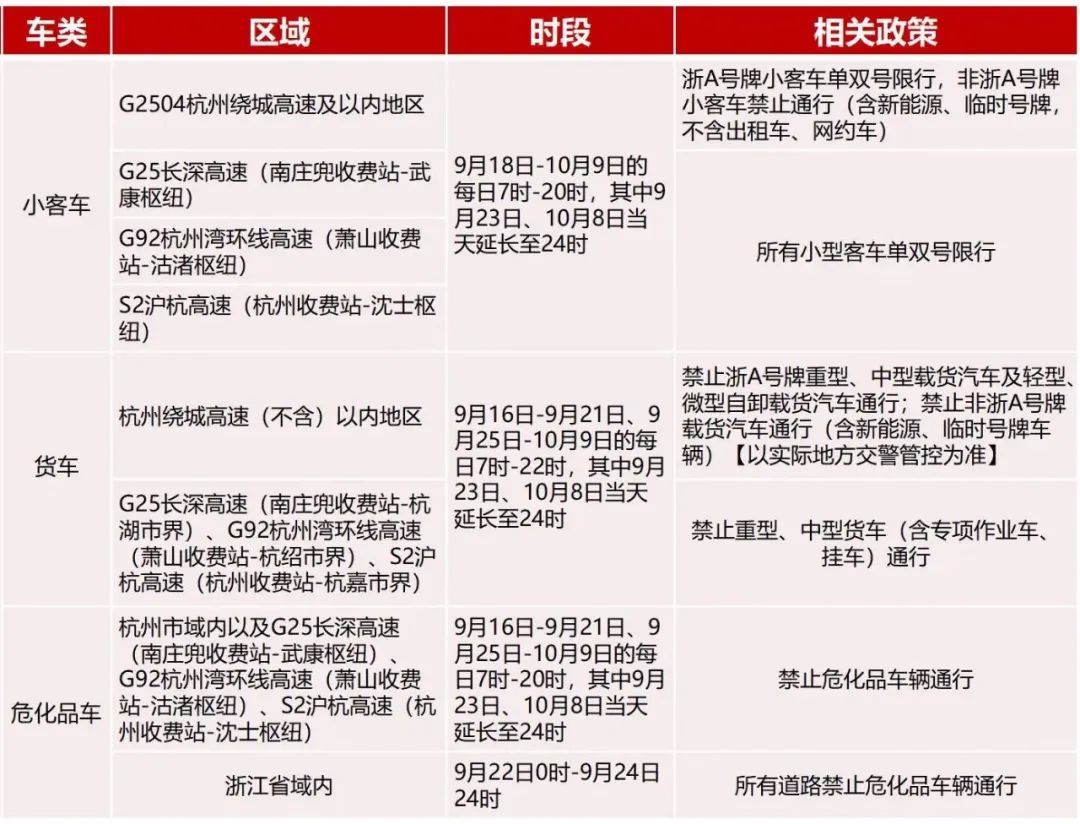
路网运行环境-限禁政策












特情服务区


中秋国庆期间,预计浙江省高速公路日流量分布呈现轻度的“两端低、中间高”走势,假期中每日路网流量分布均呈现典型“M”双峰特征。其中,早高峰出行集中在9:00-12:00,晚高峰集中在14:00-20:00,且峰值与持续时间均高于早高峰。
路网出行流量峰值出现在10月3日,主要是由于节日期间出游和返程车流叠加所致。

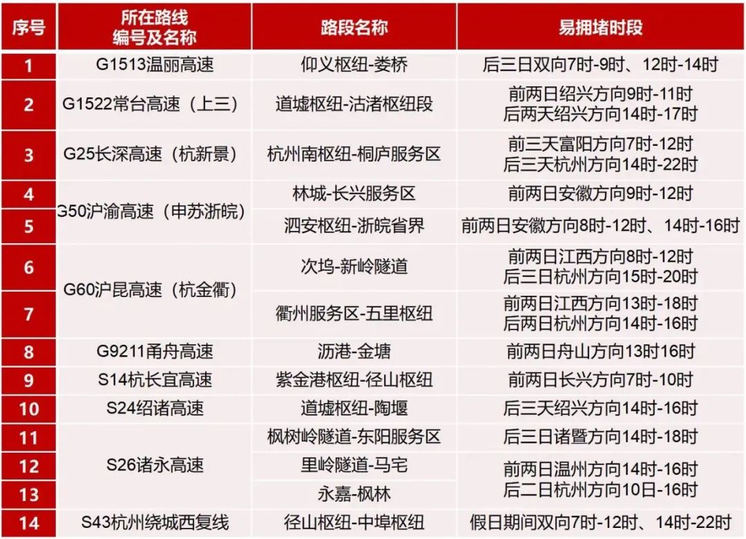
路网拥堵预警








出行提示
咨询路况或道路求援,欢迎拨打当地出行服务热线,也可关注出行服务APP或小程序及收听各地交通广播,随时了解当地高速路况。
假期车辆较多,建议公众出行前规划好出行时间和线路,错峰错时出行,及时了解流量较大路段的路况信息,发现拥堵时可选择其他高速公路或利用并行普通干线公路进行绕行。
高速公路免费通行时间以车辆驶离出口收费车道时间为准,车主不必滞留道口等待免费通行时间开始,合理安排下道时间即可。如果免费时间即将结束,还没到达目的地,建议从就近出口下高速,重新上高速。
建议车主出行前全面检查车辆情况,消除行车隐患。行驶过程中请谨慎驾驶,谨防追尾、碰擦等事故。
如发生事故应及时摆放警示牌、开启双闪灯,人撤离至安全区域并报警。