近日,浙江一批事业单位发布招聘、选聘公告。近期在找工作的小伙伴,快来看看有没有心仪岗位↓↓
浙江省机关事务管理局直属单位服务保障中心
浙江省级机关服务保障中心为浙江省机关事务管理局下属公益二类事业单位,预算形式为财政适当补助,单位位于杭州市区。
招聘计划
本批次招聘需求为6个岗位7人。

报名方式
网上报名。应聘人员应于本公告发布之日起至2023年6月5日17:00前登录浙江省机关事务管理局网站“互动空间——人事招聘”或直接登录网址:(http://z.jgswj.zj.gov.cn/jgsw/web-site/webManagement/login.jsp)报名,每人限报一个岗位,并按要求上传报名表及所需其他报名材料。网上报名系统到期将自动关闭,不再接受报名。
咨询电话
业务咨询电话:0571-81051578;0571-87052613
网上报名系统操作咨询电话:0571-87052608;0571-87052107
浙江省经济信息中心
浙江省经济信息中心为浙江省发展和改革委员会下属公益二类事业单位,省新型重点专业智库,预算形式为财政适当补助,机构规格为正处级。单位位于杭州市区。
招聘计划
本批次招聘需求为2个岗位共6人。

报名方式
电子邮件报名。应聘人员应于公告之日起至2023年6月10日18:00期间,发送报名电子邮件(邮件主题设为“应聘研究岗位1+姓名”、“应聘研究岗位2+姓名”)到专用邮箱445489105@qq.com。
咨询电话
电话:0571-87054152(江老师)、81050282(何老师)
浙江省教育发展中心
浙江省教育发展中心为浙江省教育厅所属公益二类事业单位,机构规格为正处级。单位位于杭州市区。
招聘计划
本次公开招聘1个岗位共1人。

报名方式
电子邮件报名。应聘人员应于公告之日起至2023年6月14日24:00前(以应聘邮件发送时间为准),将报名表,本人近期免冠彩照(pdf或jpg格式);身份证(电子版,pdf格式,二代身份证需提供正、反面);学历和学位证书等材料(电子版,pdf格式)发送到电子邮箱:jyfzzxbgs8899@163.com(邮件主题设为“应聘省教育发展中心+姓名”,并及时查看邮件状态是否发送成功),逾期报名无效。
咨询电话
咨询电话:0571-88008664,88008660。
嘉兴教育学院
嘉兴教育学院是一所集成人高等学历教育、基础教育教学研究、职业教育教学研究、教育科学研究、中小学教师与校长培训、各类教育类社会培训于一体的市属成人高校。
招聘计划
嘉兴教育学院面向全市教育系统公开选聘事业编制教育科研员和师训员各1名。选聘对象为嘉兴市教育系统事业单位在编在职教师。

报名方式
公告发布之日起至2023年6月15日止。报名人员可于规定时间内将《嘉兴教育学院公开选聘教师报名登记表》及相关材料扫描件电子稿发送至邮箱:387945995@qq.com,文件名为“岗位+姓名”。
咨询电话
联系咨询电话:0573-83838909(严老师)
嘉兴市妇幼保健院
嘉兴市妇幼保健院是一所集医疗、保健、科研、教学为一体的三级甲等妇幼保健院,国家级住院医师规范化培训基地,温州医科大学附属嘉兴妇女儿童医院、嘉兴学院附属妇女儿童医院。
招聘计划
因工作需要,经嘉兴市卫生健康委员会同意、嘉兴市人力资源和社会保障局备案,嘉兴市妇幼保健院决定面向社会公开招聘第二批高层次人才7名。

备注:经住培合格的本科学历临床医师,按临床医学、口腔医学、中医专业学位硕士研究生同等对待。
报名方式
报名方式为网络报名,不受理现场报名。每人限报一个岗位。网络报名时间:公告发布之日起至2023年6月10日下午17:00止。
网络报名方式:扫描下方二维码填写报名登记信息并上传报名材料(需原件扫描件)。材料原件在后续环节审核。所提供材料不全或材料审核不符合报名条件的不得参加考试。未进行扫码报名登记、不在规定报名时间内上传材料或提交材料不全的均视为无效报名。

报名登记信息二维码
咨询电话
联系电话:0573-82074760(王老师、李老师)
金华开放大学
金华开放大学积极探索新型人才培养模式,开拓多层次、多类型、多形式办学的新思路,形成了以职业教育、开放教育、远程教育、社区教育、老年教育等多种类型协调发展,学历教育和非学历教育并举的办学新格局。
招聘计划
因工作需要,经研究,金华开放大学面向社会公开招聘3名教师(报备员额)。

注:1.本科专业需与研究生所学专业相同或相近;2.有关专业问题由金华开放大学负责解释。
报名方式
采用网上报名的方式,每人仅限报考其中一个岗位。报名时间为本公告发布时起至2023年6月14日24:00止,以电子邮箱发送时间为准,逾期不予受理。应聘人员在规定时间内将报名(资格初审)材料的扫描件或照片压缩成一个文件包发送至学校招聘邮箱(jhddrsc@jhtvu.net、jhddrsczp@jhtvu.net)。邮件主题和压缩包文件名称统一为:姓名+报考岗位。
咨询电话
咨询电话:0579-82157019
2023年上半年舟山市教育局直属义务教育学校公开招聘教师(第一批)
因新区教育事业发展需要,按照《浙江省事业单位公开招聘人员暂行办法》,经舟山市人力资源和社会保障局同意,舟山市教育局直属义务教育学校决定面向社会公开招聘教师。
招聘计划
本次面向社会公开招聘市直属义务教育学校教师55人。

报名方式
报名时间自公告发布之日起至2023年6月15日12:00止,应聘者需扫描下方二维码,填写相关信息,信息填写请必须完整、准确、规范。因信息填写不完整、不准确、不规范造成初审不通过,由考生自己负责。报考人员须在规定的时间内进行网上报名,每人限报一个岗位,逾期不再受理。初审通过名单将在网上报名结束后的第二天公布在舟山市教育局网站中。

咨询电话
咨询电话:0580-2046479、2046210、2047074
2023年上半年舟山市教育局直属义务教育学校公开招聘教师(第二批)
因新区教育事业发展需要,按照《浙江省事业单位公开招聘人员暂行办法》,经舟山市人力资源和社会保障局同意,舟山市教育局直属义务教育学校决定面向社会公开招聘教师。
招聘计划
本次面向社会公开招聘市直属义务教育学校教师31人。

报名方式
报名时间自公告发布之日起至2023年6月20日12:00止,应聘者需扫描下列二维码,填写相关信息,信息填写请必须完整、准确、规范。因信息填写不完整、不准确、不规范造成初审不通过,由考生自己负责。报考人员须在规定的时间内进行网上报名,每人限报一个岗位,逾期不再受理。初审通过名单将在网上报名结束后的第二天公布在舟山市教育局网站中。

咨询电话
咨询电话:0580-2046479、2046210、2047074
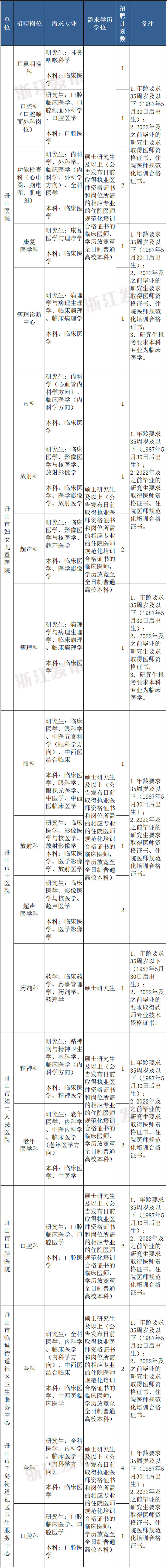
2023年舟山市卫生健康委员会部分直属事业单位公开招聘工作人员(第四批)
因工作需要,根据《浙江省事业单位公开招聘人员暂行办法》,经舟山市人力资源和社会保障局同意,舟山市卫生健康委员会部分直属事业单位决定面向社会公开招聘工作人员。
招聘计划
本次舟山市卫生健康委员会部分直属事业单位招聘工作人员共28名。

报名方式
报名时间为公告发布之日起至6月8日16:00。报考人员须在规定的时间内选择岗位报名,逾期不再受理,每人限报一个岗位。考生需提供以下材料并转换成PDF格式发送到指定邮箱。
各招聘单位报名邮箱地址如下:舟山医院:zsyyrszp@163.com;舟山市妇女儿童医院:fbrsk5040@126.com;舟山市中医院:mingzhongyiyuan@163.com;舟山市第二人民医院:zsdeyy@163.com;舟山市口腔医院:526763755@qq.com;舟山市临城街道社区卫生服务中心:zsxcrl126@163.com;舟山市千岛街道社区卫生服务中心:qdjdsqws@163.com
咨询电话
舟山医院0580-2292528(李老师)、舟山市妇女儿童医院0580-2065040(王主任)、舟山市中医院0580-8123901(孙主任)、舟山市第二人民医院0580-2627973(赵主任)、舟山市口腔医院0580-8176662(叶主任)、舟山市临城街道社区卫生服务中心0580-2083566(王主任)、舟山市千岛街道社区卫生服务中心0580-2380029(虞主任)
内容综合自浙江省人力社保厅官网、嘉兴教育局官网、嘉兴市卫生健康委、金华市人力社保局官网、舟山市人力社保局官网等