12月23日,云南丽江市古城区文化和旅游局公开发布《关于请小红书平台强化丽江市婚拍领域信息审核监管和监测的函》。
文件中提到,小红书在履行平台信息监测及管理方面的主体责任和审核义务不到位,导致大量消费者为达到其超合理诉求,在企业无过错责任情况下利用平台发布不实避雷帖、曝光帖等内容,威胁企业退钱退款的情况,企业针对此类不实内容申诉难,造成大量企业商誉受到诋毁,退单退订大面积发生。
据丽江市古城区旅拍行业协会调查摸排,截至到12月,因不实避雷帖企业退订100余万元,间接损失超500万元。
丽江市古城区文化和旅游局表示,希望小红书能重视此事件,强化平台关于丽江婚拍领域信息的监管和监测,指派专人与文旅局接洽。

另据@中国新闻网 报道,丽江市古城区文旅局副局长朱镇罡表示,区文旅局就相关问题向部分企业了解情况,企业反馈情况属实。此前文旅局曾通过打电话、邮件发送函件等方式试图与小红书取得联系,但均未成功。
朱镇罡说,“我们也去小红书平台看了下,一些避雷帖的标题和图片都很夸张。希望能通过公开函件与小红书取得联系,再做一些深刻的调研,看看这个问题是否能得到有效解决。”
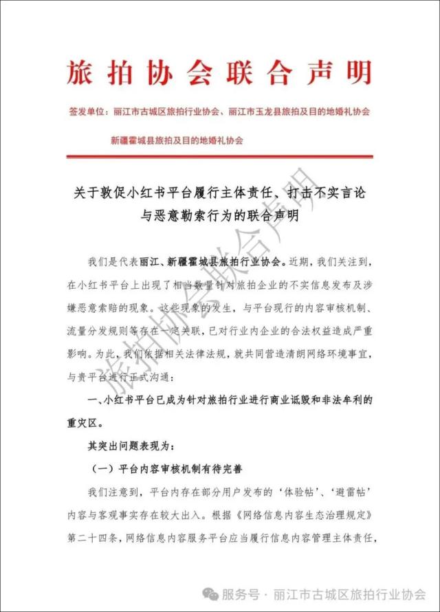
12月12日,丽江市古城区旅拍行业协会曾发表联合声明,敦促小红书平台履行主体责任、打击不实言论与恶意勒索行为。
