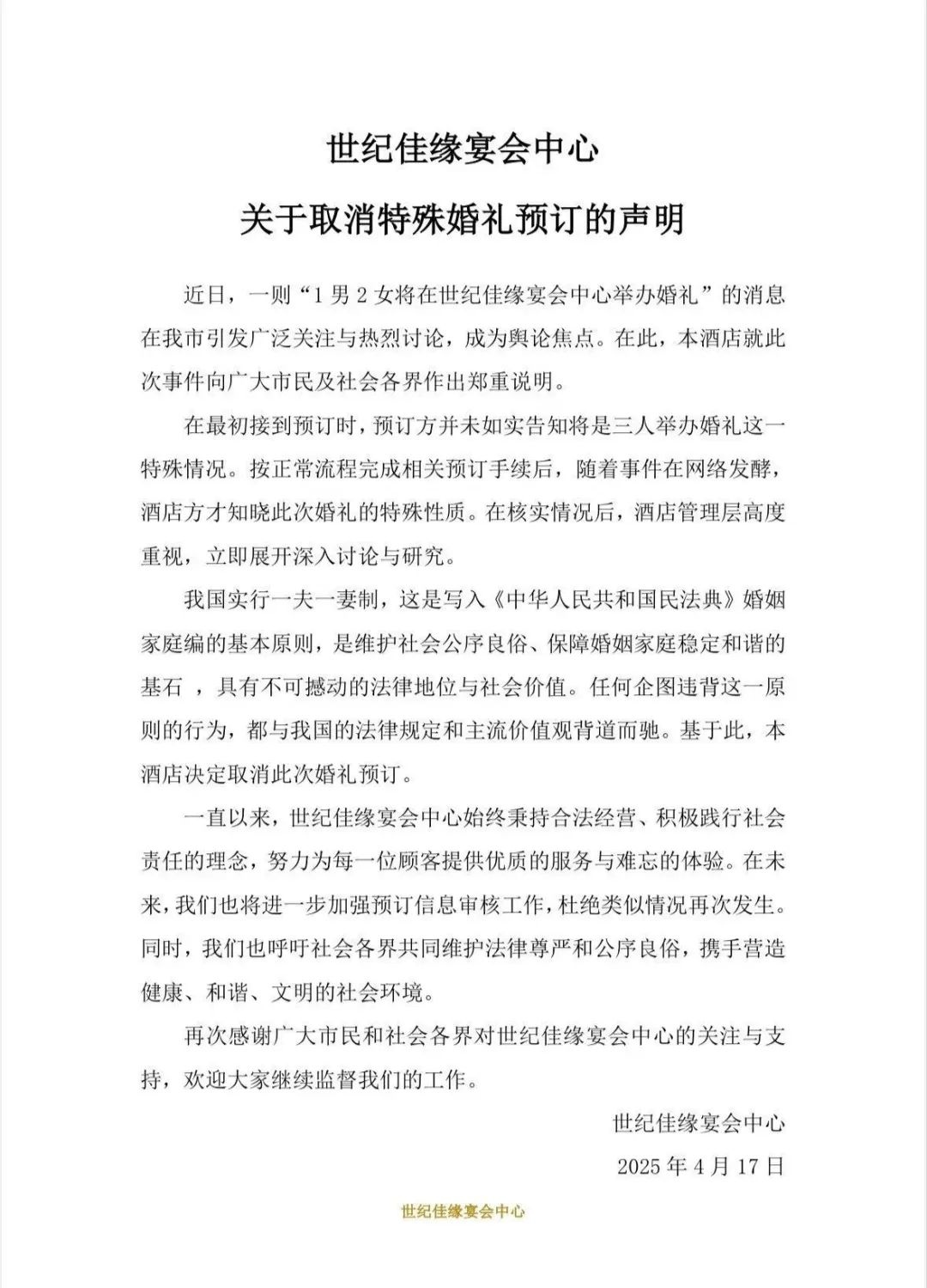
涉事宴会中心:取消此次婚礼预订
4月17日,涉事宴会中心通过社交平台发布声明称,该宴会中心在最初接到预订时,预订方并未如实告知将是三人举办婚礼这一特殊情况。按正常流程完成相关预订手续后,随着事件在网络发酵,酒店方才知晓此次婚礼的特殊性质。《声明》称,我国实行一夫一妻制,基于此,酒店决定取消此次婚礼预订。以后,将进一步加强预订信息审核工作,杜绝类似情况再次发生。同时,该中心也呼吁社会各界共同维护法律尊严和公序良俗,携手营造健康、和谐、文明的社会环境。

民政部门已展开调查警方称事件不属实已教育
毕节市民政局工作人员告诉记者,他们通过网络刚知道这一情况,“七星关区民政局正在调查”。七星关区民政局工作人员则表示,正在核实相关情况,真假尚不清楚。
据报道,经毕节警方核实后发现,事件中两名女子是男子的前妻和未婚妻,“一夫两妻”婚礼不属实,两名女性与男子是前妻、未婚妻关系。警方已对三人劝导教育,新郎将仅与现任未婚妻成婚。
律师:该事件无论真假都已涉嫌违法
对此,湖北尊而光律师事务所律师丁嫣表示,该事件无论真假,相关人员都已涉嫌违法。
丁嫣介绍,我国婚姻法和公序良俗都遵循一夫一妻制,这也是当代文明社会的统一规则,“这三人可能有几种情况:
一是,其中两人领证了,又共同与另一女性公开办婚礼、共同生活,涉嫌重婚罪。
二是,三人都未领证,公开办婚礼、共同生活,同样涉嫌重婚罪。
还有一种情况,就是完全虚构信息、搞恶作剧,涉嫌扰乱社会治安,会被治安处罚。”
北京市中闻律师事务所律师王丹妮分析认为,如果三人炒作博眼球,系对公序良俗的直接挑战,如已经产生负面舆论,造成恶劣社会影响,根据《治安管理处罚法》第二十五条,散布谣言或者以其他方法故意扰乱公共秩序,可处五日以上十日以下拘留,可以并处五百元以下罚款;情节较轻的,处五日以下拘留或者五百元以下罚款。