生三孩一次性补贴1万?汕头回应
杭州网 发布时间:2025-03-11 19:29
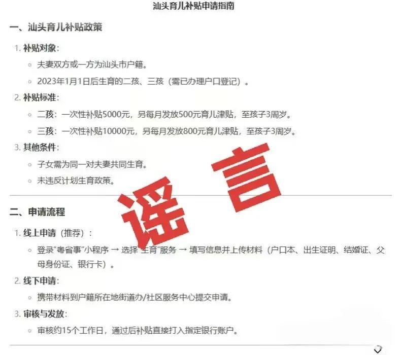
健康汕头消息 近日,网络传播“汕头育儿补贴申请指南”等相关信息,引发网民关注。
广东省汕头市卫生健康局发文称:经核实,该信息不实,目前汕头市无育儿补贴制度,待国家、省制定具体政策后,将抓好落实。

汕头市卫生健康局在此提醒广大网民,不造谣、不信谣、不传谣,及时关注官方权威消息,不传播未经证实信息,共同抵制网络谣言,维护清朗网络空间。
(原标题:生三孩一次性补贴1万?汕头回应)
https://wan-hzwcm.hzyun.com.cn/
8891812
2