国家应急广播消息 近日
昆明长水机场海关
在对入境旅客进行监管查验时
发现1名旅客触发
门框式核辐射监测设备警报
该旅客随身携带的“能量塔”
辐射量竟然超过现场环境本底值的20倍
据海关发布消息,昆明长水机场海关在旅检入境渠道,查获一件放射性超标“能量塔”。经手持式核素识别仪检测分析,该名旅客随身携带的金属材质、塔状物品“能量塔”的核辐射检测值严重超标,超出现场环境本底值的20倍,该物品含放射性核素钍-232、钡-133。
【本底值:一般指没有外界人为干扰下,自然环境本身所产生的相关数值。】
旅客自述,购买该“能量塔”时,商家声称具有改善睡眠、祈福等作用,因此常年随身携带。目前,该关已按规定对该“能量塔”作退运处理。
这其实已经不是海关第一次
在入境检查中查出这类物品
一旅客带“保健石”入境
核辐射超标1050倍
2023年10月,辽宁大连周水子机场海关在一名入境旅客的随身行李中,截获了一袋所谓的“保健石”,经过检测,这袋石头的辐射竟然超过现场本底值的1050倍。仪器分析结果显示为放射性物质钍-232,该物质被列入世界卫生组织国际癌症研究机构1类致癌物清单。

核辐射超标468倍!
沈阳海关查获15条“保健石”项链
2023年7月,沈阳桃仙机场海关在监管进境航班时,发现一名旅客通过海关固定式核辐射检测门时引发报警。经查,该旅客携带的15条“保健石”项链核辐射超标,辐射量超现场本底值468倍,经放射性核素分析,该保健石中含钡-133、钍-232两种放射性核素。
海关查获一“能量石盘”
戴后经常流鼻血
2019年12月,辽宁大连周水子机场,一位入境旅客随身行李中有一枚名为“五行质子量子能量共振器”的石盘,引发了核辐射仪器报警。经海关关员检测,该石盘也含有放射性物质钍-232,核辐射值为112.4微西弗(放射性剂量的计算单位之一),超标1120倍。

据海关关员介绍,把这块石盘戴在身上一天,相当于在医院做117次X光胸透的辐射计量总和。旅客表示,这枚“能量石盘”在购买时被称可保平安,但其女儿佩戴该“能量石盘”三个月之后,经常无故流鼻血,怀疑可能与该放射性超标物有关。
近年来
国内海关已多次在检查中发现
带有强辐射的
“保健石”“能量石”
“保健腰带和手串”等物品
它们真的能够保健、保平安吗?
“能量物质”究竟治病还是致病?
专家提示,某些商家所称的“能量物质具有医疗保健功效”并没有科学依据。
中日友好医院呼吸中心呼吸与危重症医学科医生王一民:第一,某些“能量石”的功效肯定被夸大了,而且即使有一定效果也无法量化、无法科学试验验证;第二,某些“能量石”来路不明,采购时无法判断有无辐射,所以不建议自行采购;第三,购买这种“能量石”存在诈骗风险,希望大家保持理性,相信科学。
什么样的石头会有辐射?
人类目前已经发现3000多种同位素,也称为核素。不稳定的放射性核素含量十分稀少,它们会富集存在于一些岩石当中,开采并提纯之后,放射性可能更高,当辐射超过了天然本底值,这些含有放射性核素的石头对人体就可能产生机体损伤,增加患癌风险。
辐射值超标,对人体有多大伤害?
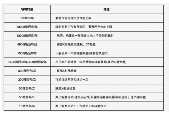
微西弗:放射性剂量的计算单位之一。1微西弗(μSv)=0.001毫西弗(mSv)。
当短时辐射量低于100毫西弗时,对人体没有危害;短时辐射量在100到500毫西弗时,末梢血管淋巴球减少;短时辐射量在500到1000毫西弗时,恶心呕吐,白血球减少;短时辐射量在2000到4000毫西弗时,产生射线疾病,如骨髓和骨密度遭到破坏,红细胞和白细胞数量极度减少,有内出血、呕吐、腹泻等症状;短时辐射量大于4000毫西弗时,危及生命。

图源:中国科学院
生活中常见的辐射谣言
仙人掌能防辐射?
仙人掌作为一种普通的植物,并没有抗辐射的能力。仙人掌抗辐射的谣言来源很可能是人们想到了它的生活环境,强烈紫外线、极度干旱的环境让人“辐”想连篇。

辐射屏蔽材料里面没有仙人掌哦(图源:科学辟谣)
食用含碘盐能防辐射?
有坊间传闻:“吃碘盐可以预防核污水中的碘辐射”。实际上核污水中的碘主要以放射性碘形式存在,当人体摄入放射性碘后,主要蓄积在甲状腺内,容易造成甲状腺损伤。而碘盐中的碘主要存在形式是碘酸钾,是非放射性碘,起不到阻隔甲状腺吸收放射性碘的作用。
核磁共振检查有辐射?
核磁共振简称MRI,从名字来看,核磁共振既有“核”,又有“磁”,听起来就是个辐射量很大的辐射系检查。这个核,是原子核的核。核磁共振成像的原理是制造一个磁场,利用电磁波信号成像,并没有放射线的介入,因此也并不会有辐射。

做个比喻的话,核磁共振只是把人体“摇一摇”,让人体的水分子振动,再平静下来,感受里面的震动,这样就能了解到人体内部的情况。
日常生活中
辐射是普遍存在的
但我们也不必“谈辐色变”
可以通过合理的方式
尽可能降低辐射对身体的危害
辐射的来源有哪些?
辐射的本质是能量的传送,通常可分为电离辐射和非电离辐射。

如何降低辐射的影响?
1.远离高强度辐射源:当你发现如下图所示的“三叶”标志时,请远离。
2.合理使用电子设备:不少人因工作需要长期、连续操作电脑,建议每隔2小时离开电脑,休息几分钟。
3.不要集中放置家电:有些人的卧室几乎成了高科技“集中营”,电视机、电脑、游戏机、投影仪、空调、空气净化器等占据了大部分空间,这些电器运行时会产生一定量的辐射。
4.出行安检时要耐心:接受安检时,不要将手伸进铅门帘里,待包裹、行李滑出后再取走。
5.家装选材须谨慎:一些天然石材含有放射性核素镭,可以释放放射线氡气体,长期接触危害人体健康。选购家装石材首先要了解其放射性和检测等级,在装修结束后要经常通风,并请专业机构检测辐射强度是否超标。
国家应急广播提醒
“能量塔”“能量石”不仅不保健
还可能辐射值超标
随身佩戴反而对身体有害
需高度警惕