有肉,但或许不是你“想吃”的那种肉
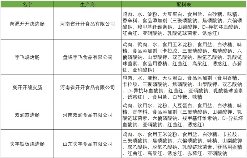
记者购买了目前市场上销售量较高的五种品牌淀粉肠,综合观察配料表发现,淀粉肠的配料表差别不大,基本上都是由肉,水,淀粉,白砂糖、味精、香辛料等调味料以及三聚磷酸钠、焦磷酸钠、六偏磷酸钠、羧甲基纤维素钠、诱惑红等添加剂共计十五六种成分组成。

图为记者所购买的淀粉肠产品配料表
按照预包装食品标签通则的规定,各种配料应按制造或加工食品时加入量的递减顺序一一排列。虽然名叫“淀粉肠”,但排在配料表第一位的是肉。
“有肉,肉很少。”河南一淀粉肠生产厂家工作人员向央广网记者透露,“都是用的鸡肉和鸡骨泥,用鸭肉更便宜,大部分都是淀粉” 。记者从电商平台查询发现,目前出售鸡骨泥的多是经营宠物食品商家,商家表示,“骨泥不建议人吃,烧烤也不行。”从价格来看,鸡骨泥的售价远远低于鸡肉,基本在3-5元/斤。

图为在电商网站搜索显示的“鸡骨泥”产品
该工作人员向记者表示,目前淀粉肠的出厂价为80元/箱,每箱120根共24斤,拿货数量多的话有赠送,折算下来基本五六毛钱一根。
一些低价饺子和低价肉丸曾被曝光使用鸡脖泥、鸡架泥等,中国农业大学食品科学与营养工程学院副教授何计国曾表示,使用鸡脖泥、鸡架泥代替原有肉类使用的行为,本质是掺假和以次充好,其中的营养物质也无法被人体吸收。
但消费者在食用时无法分辨淀粉肠里到底是哪种肉类。一方面因为淀粉肠肉类用量少,在生产时需要把先把肉类原料搅碎,随后混合其他成分搅拌、调味、罐装,整个工艺流程下来肉的存在感极低;另一方面,在淀粉肠的调味中,一个重要的成分是香精。从购买的五个品牌淀粉肠样品来看,所有配料表里都有香精,上述河南淀粉肠企业工作人员也直接表示,“不用担心肉少没肉味,有香精。”
在河南双润食品有限公司风味烤肉粉肠企业标准中,清楚地标明了可以使用的香精种类:猪肉香精、鸡肉香精、甜玉米香精、香嫩香精、香辣香精、麻辣香精、新奥尔良风味香精。

图为河南双润食品有限公司风味烤肉粉肠企业标准截图