律师称悔拍不退保证金
或承担重新拍卖差价
对于竞拍成功者悔拍可能承担的后果,北京市京师律师事务所律师许浩在接受中新网采访时表示,根据《最高人民法院关于人民法院网络司法拍卖若干问题的规定》第二十四条,拍卖成交后买受人悔拍的,交纳的保证金不予退还,依次用于支付拍卖产生的费用损失、弥补重新拍卖价款低于原拍卖价款的差价、冲抵本案被执行人的债务以及与拍卖财产相关的被执行人的债务。
此外,他指出,根据《最高人民法院关于人民法院民事执行中拍卖、变卖财产的规定》第二十五条,重新拍卖的价款低于原拍卖价款造成的差价、费用损失及原拍卖中的佣金,由原买受人承担。人民法院可以直接从其预交的保证金中扣除。扣除后保证金有剩余的,应当退还原买受人;保证金数额不足的,可以责令原买受人补交;拒不补交的,强制执行。
上海申伦律师事务所律师夏海龙也告诉中新网,一般而言,司法拍卖中法院会公示明确的竞买规则,主要由法院核实判断。比如规定重新拍卖的价款低于原拍卖价款造成的差价、费用损失等,由原买受人承担;保证金数额不足以弥补重新拍卖的差价、费用损失的,由原买受人补交;悔拍后重新拍卖的,原买受人不得参加竞买等。

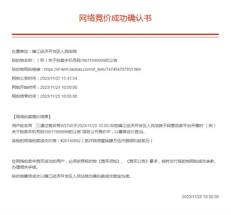
网络竞价成功确认书显示,肖某某以最高价2614万余元竞拍成交
此次拍卖中,如此高的溢价也被一些网友质疑有人恶意抬价。中新网注意到,在竞买公告中,镇江经济开发区人民法院提醒,本次拍卖为刑事处置资产,请谨慎出价,对于在司法网拍中恶意抬价,扰乱司法拍卖秩序的买受人,人民法院可以对其罚款、拘留,构成犯罪的,依法追究刑事责任。
此前有类似案例
情节严重或被追究刑事责任
中新网在某司法拍卖平台检索发现,此前也有不少尾号是连号的手机号码被法拍的记录,不过暂未见到竞拍价格以千万级别成交的案例。例如,今年11月,山东省肥城市人民法院通过司法拍卖平台公开拍卖被执行人尾号为“999999”的手机号码,经过46次竞价,最终以66.8万元成交。而在陕西省榆林市横山区人民法院发布的司法拍卖中,尾号为“888888”的手机号拍卖正在进行中,起拍价达48万。
此外,之前也不乏在司法拍卖悔拍甚至恶意哄抬价格的情况。其中,有人被没收保证金,有人被裁定补齐悔拍差价款,也有人因此被司法拘留。
2021年1月,江苏省启东市人民法院公布了一起拍得司法拍卖的手机号却又悔拍的案例。竞买人黄某以最高价20240元竞得手机号码使用权,后因其未在规定时间内支付尾款,启东人民法院作出裁定重新拍卖并没收黄某某已交纳的保证金200元。该法院其后对上述手机号码重新拍卖,另一竞买人以15040元竞买成功,由于重新拍卖价款低于原拍卖价款,法院通过强制扣划措施将黄某某银行存款中的5000元补差到位。
广东省江门市中级人民法院曾发文提醒,司法拍卖也属于法院执行环节的司法行为,拍卖成交后拒付尾款,既是违约行为,也是妨碍司法的行为。司法网拍不同于普通的网络购物,有严格的竞拍规则,随意悔拍,不仅会被没收保证金,竞拍者也将承担相应的法律责任。