演出能不能七天无理由退换?脱口秀演员何广智宣布自己的杭州站演出紧急取消:不仅退票还赔差旅费!
杭州网 发布时间:2023-11-29 18:49
都市快报讯 退票了退票了,有买了何广智杭州站演出门票的朋友,快看↓

刚刚,脱口秀演员何广智在自己的社交媒体账号表示,因为健康原因无法进行今明两天的表演,不仅给退票,还报销差旅费!
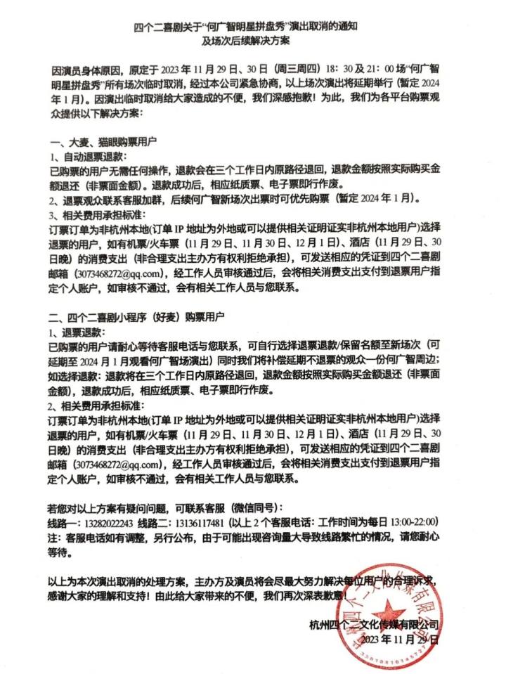
随后,主办方也给出了更为细节的退票公告。

公告显示,退票的观众不仅享有后续何广智演出的优先购票权,外地观众还可以凭借响应的交通、住宿订单,来进行赔付。
公告一出,让今年吃了不少演出亏的观众都赞叹一句:大气!