橙柿互动报道 “谢邀,人在迪拜,刚下飞机,清北毕业,年薪百万,熟人太多/利益相关,匿了。”7月14日开始,类似表述在它的诞生地——网络问答社区“知乎”上,将彻底成为历史。

7月14日起,知乎陆续下线匿名功能,用户将无法匿名创建问题或发布内容。

这让不少人联想到了近期在多个社交平台上出没的momo大军。年轻人们使用同样的头像和昵称,将个体隐于群体之中,只为避开熟人、避开“人肉”搜索,在互联网上放飞自我。

一边是自由表达和分享的正当需求,另一边是匿名之下的造谣成本降低,以及网络暴力愈演愈烈。就在一周前,国家网信办就《网络暴力信息治理规定(征求意见稿)》公开征求意见。
知乎的匿名功能“匿了”
知乎这次大调整的导火索,是亿欧创始人黄渊普6月20日在朋友圈“炮轰”该平台的匿名诽谤现象,并发起实名举报。经朋友提醒,他在那里看到了“亿欧黄渊普会卷钱跑路吗”的问题,以及一连串匿名回答,气得要命。
半个多月后的7月7日,知乎发布公告:“作为社区早期的产品机制,匿名功能的上线初衷是建立在用户开放讨论、友善互动的基础之上。但随着互联网沟通环境日益复杂,为保障社区内的良性讨论,取消匿名功能的新版本将在7月14日上线各大应用商店。”不过,知乎还是手下留情了,过往匿名帖可由发布者自行选择是否公开。
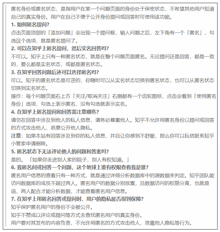
知乎的匿名功能,简单点讲,就是当你不希望其他用户知道自己的真实身份时,可选择匿名。匿名发布的文章不会显示个性化的头像和昵称,他人也无法查看你的过往发帖记录。
知乎官方之前对匿名功能的介绍
此前很长一段时间,“谢邀,匿了”是知乎上匿名回答很常见的一个开场白,并被其他平台上的网友拿来玩梗。
对于匿名功能的下线,有人表示惋惜:“以前喜欢把随便写的一些东西匿名,以后就不行了”“匿名是个好工具,可惜被有些人乱用。”
也有很多苦“编乎”久矣的人,拍手叫好:“喜大普奔,知乎上匿名乱编料的人太多了”“就是一堆故事会,强烈支持。”

无处不在的momo
互联网发展的早期阶段,匿名是最主流的一种机制,为互联网自由、开放、共享等特点奠定了基础。
2014年,美国一款名为Secret(秘密)的软件,让匿名社交火了一把。当时,它的受欢迎程度,可能并不亚于最近扎克伯格推出的社交软件Threads。
受此启发,国内兴起了一股匿名社交软件创业热潮,无秘、乌鸦、呵呵、吐司……爱听内幕和八卦的,爱爆料和吐槽的,两拨人在“匿名”的诱惑下聚到一起。
2017年6月,网络实名制全面实行,明确注册用户需“后台实名”;去年8月1日起,根据国家网信办规定,网络平台必须展示用户的IP属地。
不过长期以来,与现实世界做切割的网络匿名表达,一直拥有大量需求,还衍生出一些变体形式。
如果你常刷小红书、豆瓣、知乎等,可能已经注意到有个头像是粉色小恐龙、名叫momo的用户异常活跃。几乎所有帖子和问答下,都能找到TA的身影。

可如果点进个人主页就会很快发现,这些momo根本就不是同一个人。他们来自全国各行各业,有男有女。

最初,新用户通过微信登录豆瓣、小红书等平台时,momo和粉色小恐龙(微信原创表情包系列IP)就是系统默认的昵称和头像之一。最早一批momo,就是那些懒得取名和换头像的人。
而如今,越来越多年轻人主动换上这个统一马甲,成为momo大军的一员。
杭州00后姑娘小馨就是一名新加入的momo。她原来用的头像是自拍照的卡通版本,直到有一天,
“我妈也开始玩小红书,就连夜换了头像和网名。”
成为momo的这一个月里,小馨感觉自己变得更敢于在网上发表观点:“因为不用再担心一些想法被不认同的陌生网友攻击。”上周,她还主动在一个大V观点下留言反驳,“是一个跟男女性别有关的话题。放在以前肯定不敢,怕被‘挂’。但现在,网上的momo成千上万,即便被攻击、被‘挂’,似乎也不是针对自己,心理负担变小了。”
游走在自由表达与法律边缘
“大隐隐于市,小隐隐于mo”“一mo做事万mo担”“momo不会骂你、不会排挤你,会在你‘开战’时替你背锅”……在一些momo报到集合帖中,清一色的粉色小恐龙排队刷着口号。共同拥有一个身份,也让他们在网络空间获得了一种认同感。
momo出圈后,更多群体性马甲陆续在社交平台上形成各自势力,聚集起一大批“不愿透露昵称”的网友。最夸张的可能是隐门派,头像和昵称均为空白。

momo中夹着一个隐门派
然而,就如同知乎的匿名功能成了不少谣言滋生的温床,别有用心者也借着这种隐匿性发布不良言论。正因此,一部分不喜欢momo的人,把他们称为“电子蟑螂”。
最出名的事件,发生在2月演员陈飞宇隐私照片泄露时。当时,多个平台的网友热议不断,添油加醋的大有人在。
在名誉维权的过程中,陈飞宇工作室起诉了一个名叫momo的豆瓣用户,认为后者发布的帖子中“包含诸多针对陈飞宇的涉嫌诽谤言论”。
这一告,把momo送上了热搜。有人留言,豆瓣上的momo小组就有8000多名成员,不知道起诉的是哪个。
不过,即便头像昵称千篇一律,每个用户都有独一无二的UID(用户身份证明,在用户注册时系统直接分配的一个数字ID号),顺着网线就能锁定发帖者。
“对于那些引战、散布谣言的行为,好momo其实也是很憎恨的,就是一些坏momo搅了整锅粥。”小馨说,她加入的momo群,会有管理者不定期发布一些规范网络言论的提醒。
在网络上匿名会把人变成彻头彻尾的混蛋?
不管是平台的匿名发帖、问答功能,还是网友自发换上统一头像和昵称,初衷都是保护个人隐私和自由表达的空间。比如,你在网上分享在某家公司糟糕的求职经历,或是吐槽某家网红店卫生不过关等,善意提醒他人避坑。
然而,即便是“后台实名+IP显示属地”,前台匿名依然给一些人以脱离了现实身份和社交关系链约束的错觉,误以为无需再对自己的言论负责。
年初热搜上的江西女孩“1888万天价彩礼”谣言,就由知乎上的匿名用户发布。粉色头发女孩和武汉丧子母亲轻生等悲剧,也皆因社交平台上的网暴而起,更是让公众对网络暴力痛恨到了极点。
当年红极一时的Secret软件,最终成了自我抱怨、小道消息和网暴的集中地。开发者和管理者曾试图建立反暴力系统,但最终没能成功。在它火了不到16个月,创建者们主动选择结束。国内跟风的几个平台,也大多处境相似。
当时,知名科技网站“连线”这样评论道:“在网络上匿名会把人变成彻头彻尾的混蛋。”
不过,单就此次知乎匿名功能的下线,网友也有不同看法。其中一位就分享了一则小故事:
公司意见箱安装好几年了,却从来没收到过一封意见信。老板在公司大会上自夸,公司人性化管理,从来不存在任人唯亲,压榨员工的事情,不然的话怎么从来没人在意见箱里投过信呢?
因为老板忘了意见箱的正上方有两个4K高清摄像头。
就在知乎公告下线匿名功能的当天,国家网信办发布《网络暴力信息治理规定(征求意见稿)》,面向社会公开征求意见。

意见稿拟规定:“网络信息服务提供者应当加强对网络社区版块、网络群组的管理,不得在词话、群组、贴吧等环节集纳网络暴力信息。禁止创建以匿名投稿、隔空喊话等名义发布导向不良等内容的话题版块和群组账号。”