天目新闻讯 自7月6日起,易烊千玺等人“考编”话题在网上持续引发热议。部分网友认为,同样是考编,演员岗位越过笔试进入面试,是一种明星“特权”的体现。也有网友质疑明星是否满足在校期间为非在职人员的应聘条件。7月8日下午,#国家话剧院称易烊千玺等艺人尚未录取# 登上微博热搜。中国国家话剧院工作人员回复正观新闻时称,名单上的人员尚处于公示阶段,并没有录取,一直在关注网络舆情,公示期出现异议的情况会向领导反映,向上级单位报批。

微博热搜截图
风波始于7月6日,人社部官网发布了《中国国家话剧院2022年应届毕业生招聘拟聘人员公示》。
该公告显示,共有10位应届毕业生成为中国国家话剧院“2022年应届毕业生招聘拟聘用人员”,其中8人来自中央戏剧学院,1人来自中国传媒大学,1人来自北京电影学院。一共包含7名本科生,2名硕士研究生和1名博士研究生。而刚刚从中央戏剧学院本科毕业的易烊千玺、罗一舟、胡先煦等“00后”青年演员,均进入了拟聘用名单。

人社部官网发布《中国国家话剧院2022年应届毕业生招聘拟聘人员公示》 官网截图
根据国家话剧院2022年3月17日发布的《中国国家话剧院2022年应届毕业生招聘公告》的招聘流程显示,演员岗位不参加笔试,通过资格审查的人员直接进入面试,面试共三次。这一事件却让不少“考编”大军纷纷“破防”,#脱粉#一时间登上微博文娱热搜一位。
一位易烊千玺的粉丝“zyklyssq”发布微博称:“日薪208万毕业美美进编制,想了想我这几年为了考编学的习熬的夜吃的苦和流的眼泪……他哪里还能配得上我的喜欢。”截至7月8日,这条微博被赞超过百万次,随后被博主删除。

网友微博截图,该博主随后将此微博删除并更换了ID
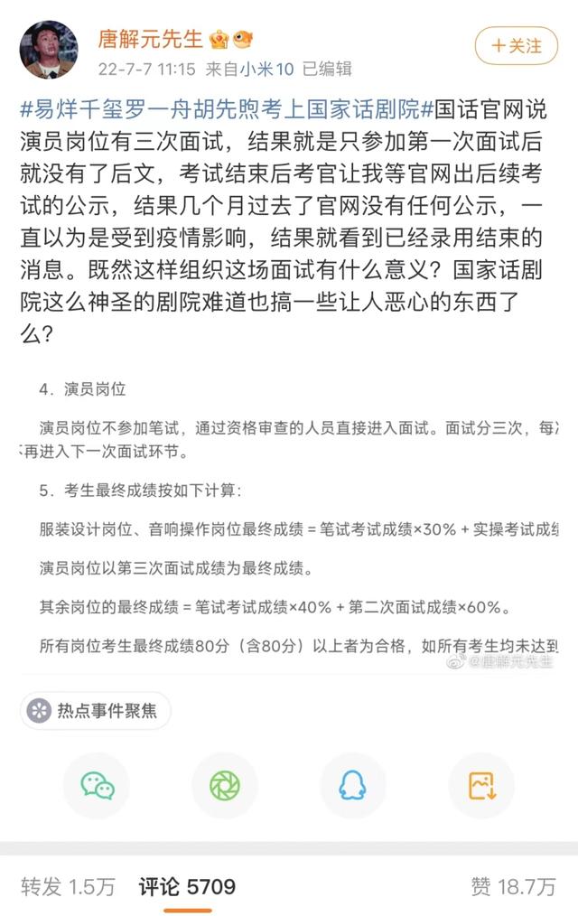
跟三位明星同一批报考国家话剧院的“唐解元先生”则于7日在微博发文说,国家话剧院的要求是面试三次的,他只参加了一次面试,考官让他等官网的后续考试通知,但他没看到国话官网的任何公示,直到看了热搜才知道自己被淘汰。

“唐解元先生”发布微博,随后也登上热搜 微博截图
在登上热搜被骂“蹭热度”之后,他又补充说明道:“我只是想表达此次的招聘过程中在对社会公示这方面让我看起来有些不符合规定。”也有其他报考参加国家话剧院面试的博主发文表示,“我没有通过第二轮面试,所以没有接到后续通知。(公告里写了未进入下一轮者不通知)。”
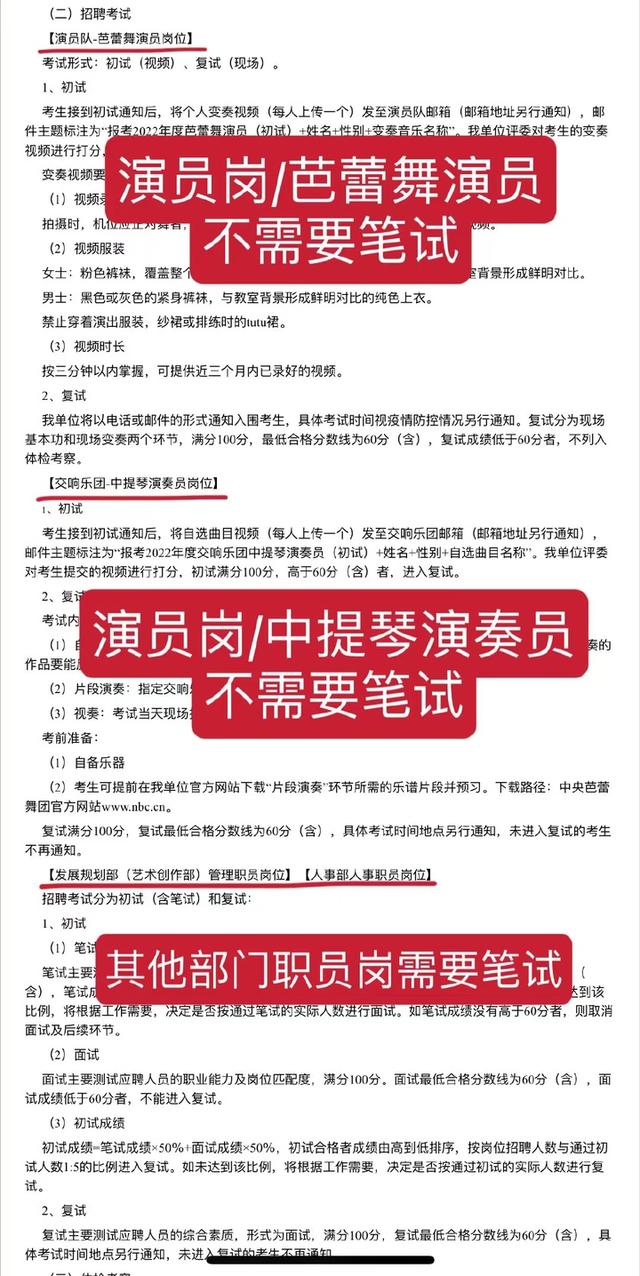
关于易烊千玺、罗一舟、胡先煦等人不需要面试的问题,此前已有网友做过梳理。记者也核实发现,文艺岗位有别于其他行政、业务岗位,例如在中央芭蕾舞团、中国交响乐团、中央歌剧院、国家话剧院等招聘中,舞蹈演员、交响乐团演奏家、演员岗都不需要笔试,只有办公室等行政职员岗需要笔试。

人社部发布的2022中央芭蕾舞团招聘的公告,由网友“千崽的麻麻”整理
此外,易烊千玺与罗一舟是否符合“在校期间为非在职人员”这一应聘条件也受到一些网友质疑。
据公开资料显示,易烊千玺是北京九木德文化传媒中心的法定代表人。该公司于2018年11月1日成立。目前已申请注销并发布简易注销公告,公告日期为7月4日至7月24日。罗一舟是成立于2022年4月1日的北京辰舟一行影视文化有限公司的法定代表人。
而对于部分网友质疑的“明星去这个岗位是否能安稳上班”“体制内的明星兼职拍戏收入如何计算”等问题,国家话剧院还未有官方的正式回复。
其实,在有国家大剧院编制的演员里,很大一部分都是既演话剧又在外接戏的。比如热播剧《幸福到万家》饰演万家庄书记的刘威,还有和易烊千玺一起主演《长津湖》的段奕宏,都是国家话剧院的“戏骨”。而根据《中国国家话剧院演职人员管理规定》,演员如拒不接受工作任务,视情节轻重进行处理,严重者可解除聘用合同,而且演职人员参加院外艺术创作及话剧创作,需按程序报送剧院审批。
而国家话剧院也一直在吸引年轻人才。2021年是中国国家话剧院创建80周年、正式成立20周年,院长田沁鑫透露,剧院引进了万茜、关晓彤等演员,在员工录制的祝福VCR中,也有人发现了“爱豆出身”的张艺兴的身影。但据田沁鑫透露,张艺兴和关晓彤都不是通过走面试的流程考进去,而是所谓的“引进人才”。
近年来,娱乐圈风波不断,“考编”成了很多年轻艺人的首选。2020年,23岁的刘昊然以中央戏剧学院表演系应届生身份考入中国煤矿文工团时,就引发过大家的关注。还有网友调侃说“宇宙的尽头是编制”。
《娱乐资本论》创始人吴立湘认为,像国家话剧院这样的结构,选择像易烊千玺这样有名气有有实力的明星是最优解:“明星考编最大的槽点反而应该是明星为什么要选择编制来获取安全感和正当性吧。”
也有资深业内人士告诉天目新闻记者:“以前的明星是纷纷‘下海’,因为在编制内钱太少管得太多,现在的明星是纷纷争当‘体制内男友’,有的可能是为了表演梦想,也有的可能只是将‘体制内’当成‘避风港’,首先不做明星工作室,税务这块说得清。”
易烊千玺、罗一舟、胡先煦最后是否会被国家话剧院正式聘用,天目新闻将会持续关注。