潮新闻讯 在近期资本市场受外部因素影响并明显波动的背景下,A股上市公司掀起增持潮,4月8日晚间,包括浙商银行、光大银行、成都银行、邮储银行在内,多家A股上市银行公告披露控股股东或董监高等自愿增持计划。
业内人士向记者表示:多方力量正在形成合力,坚决维护我国资本市场稳定。
多家银行公告增持
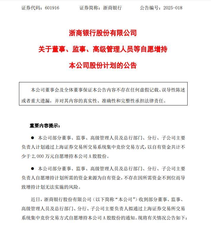
浙江本土上市银行浙商银行昨晚发布公告称,该公司部分董事、监事、高级管理人员及总行部门、分行、子公司主要负责人,将以自有资金共计不少于2000万元自愿增持浙商银行A股股份。
浙商银行在公告中表示,增持主体基于对该行价值的认可、未来战略规划及发展前景的信心,相信该行股票具有长期投资价值。同时,本次增持计划不设价格区间,实施期限为6个月。

其余三家上市银行也在昨晚披露了控股股东增持计划。
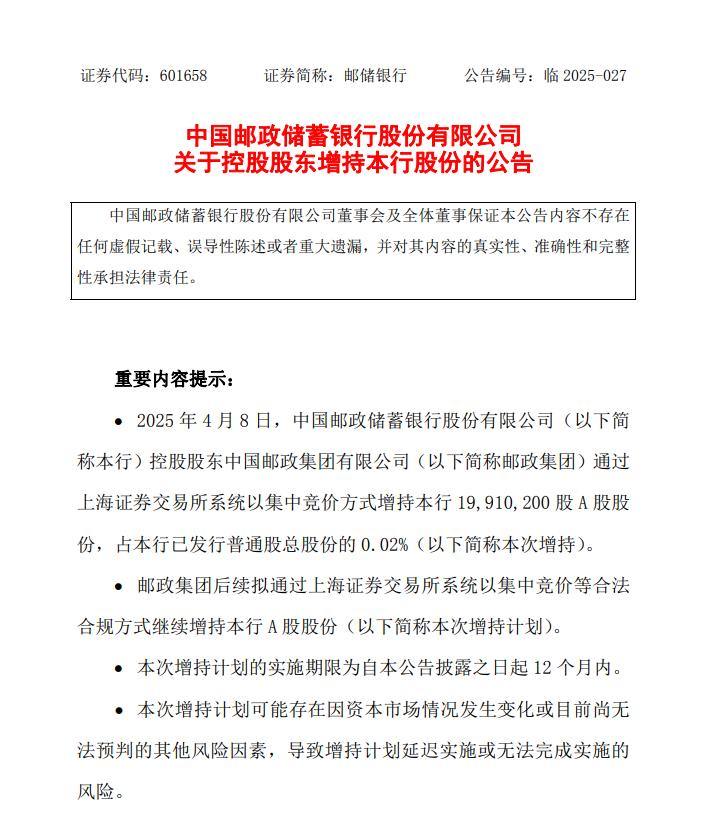
邮储银行公告称,控股股东中国邮政集团有限公司在4月8日以集中竞价方式增持1991.02万股邮储银行A股股份,占该行总股本的0.02%,持股比例升至62.8%。该行公告透露,邮储集团计划在12个月内继续增持该行A股股份。
