都市快报讯 最近,成立13年的深圳鼎益丰发了一封只有实控人签名但没有公司印章的公开信,强制把投资人的资金转换成数字货币期权,封闭期8个月,不满意的等待封闭期结束才能退出,并给予10年的投资追随者20倍增值的承诺。而随着公开信的发酵,鼎益丰也被曝出旗下理财无法兑付,涉及面之广,让人难以想象。据证券时报披露,累计参与投资的人数可能达到50万人左右,公司面临的债务大概是1320亿元。

在投资圈,鼎益丰一直是个“神奇”的存在。这家公司通过“玄学”吸引一众投资人,还总结出一套关于投资的“玄学理论”。实控人隋广义演讲内容显示,鼎益丰集团管理用的是“无为而治的方法”,投资用的是“禅易的投资方法”。
疯狂的超高收益游戏,就问你信不信?
鼎益丰是由隋广义、马小秋最初于2011年1月创立,后来发展成多家名称中包含“鼎益丰”,或彼此存在股权、人员联系,但实际均由隋广义控制,包含多家港股公司的企业群体。
2017年鼎益丰通过购买港股的中投公司借壳上市(鼎益丰控股),之后还参股了一批上市公司,包括华音国际、ST天马(现改名为汇洲智能)、中国智能和彩虹股份等。


鼎益丰集团官网
鼎益丰集团一直在向投资者兜售各种投资项目,以旗下公司的股权为主,例如,其中一个私募项目以6元/股,5年为期,投资门槛30万,上不封顶。第一年每月返利1.5%,后四年每月返利1%,到期后还可再获得15%本金返利。
如此算来,投资者5年的平均年化收益率竟然可以达到16.2%。不仅如此,该公司旗下“金算子”线上理财平台出售的产品,平均年化收益也达到12%。而早年售卖的基金类理财产品,年化收益甚至达到30%之高。
但这个项目数年间一直能实现稳定的超高收益率,就问你信还是不信?
玄学的投资理念、高额的投资回报、稳定的兑付收益,“神秘,高息,稳定。”正是这些“魔力”让鼎益丰拥有了更多的信徒,越来越多的信徒使得这场游戏越来越疯狂。
终于,畸高的收益率开始支撑不下去,去年8月起陆续有投资人拿不回到期的本息。
不过,据证券时报报道,去年8月,就在鼎益丰开始出现兑付危机之时,鼎益丰内部投资经理依然还在疯狂兜售高额收益理财产品。比如半年封闭期产品:半年期收益率18%,投资100万元,半年到期一次性给付118万元。
最令人咂舌产品是认购原始股,1元/股,封闭期10年,每年按合同初始金额的1%分红一次,满5年退出按3.95元/股回收,总收益5年3倍(相当于单利年化60%),满10年退出按10.9元/股回收,总收益10年10倍。例如投资100万元,每年返1万元,满5年退出,一次性返还395万元,本金加总收益一共400万元;10年期满退出,一次性返还1090万元,本金加总收益一共1100万元。
如今,鼎益丰高收益理财如梦幻泡影一般被刺破。
成为浙企股东 去年减持股份套现
其实,鼎益丰的兑付危机,也可从去年它从浙江上市公司减持股份套现一窥端倪。
浙江上市公司“汇洲智能”(即原来的ST天马)去年7月发布公告,海南奇日升于2023年6月30日通过集中竞价方式减持所持公司股份878.69万股,占公司当时总股本的0.4411%。“汇洲智能”8月25日晚间发布公告称,深圳市中奇信息产业投资咨询有限公司减持计划实施完毕,于2023年8月11日减持公司股份约957万股,减持股份占公司总股份为0.4801%。深圳中奇信息和海南奇日升减持汇洲智能公司股份,减持原因就是自身财务需求。而隋广义是深圳中奇信息和海南奇日升的实际控制人。



而早在2022年9月14日,当时的ST天马还发布了一则关于公司股东隋广义收到浙江证监局警示函的公告。2019年1月21日,隋广义和一致行动人刘心艺(鼎益丰另一创始人马小秋之女)通过集中竞价交易合计持有的ST天马股份数量达到6196.98万股,占权益比例达到5.22%;2021年4月21日,两者合计持有的股份数量达到1.30亿股,占权益比例达到10.78%。但在权益变动比例达到5%时,隋广义及一致行动人并未按规定停止买卖公司股份并及时履行报告、公告义务。隋广义的行为违反了《上市公司收购管理办法》,被证监会浙江证监局采取出具警示函的监督管理措施,并记入证券期货市场诚信档案。
天眼查显示,目前以“鼎益丰”为名注册的内地公司大都已注销。
创始人奇葩的“禅意投资法”
鼎益丰创始人隋广义,据说他依靠《道德经》《易经》等中国典籍从“禅”与“易”中悟出“禅意投资法”。
在鼎益丰官网可看到,隋广义声称自己曾为吉林省敦化市副市长,后修道出家,将东方禅易文化与现代投资术相结合,创立了“禅易投资法”,能精准预测金融投资的各种变化,是继股神巴菲特的价值投资法、金融大鳄索罗斯的对冲投资法后,又一崭新的创新投资法。


鼎益丰官网
隋广义鼓吹自己精准发现有巨大增值潜力的投资项目,使得每一笔投资都能取得相当可观的收益,堪称为金融投资的“导航系统”,其预测的精准度远远优于西方数学模型。
鼎益丰的产品收益率畸高。回顾整个金融史,在没有可靠底层资产的情况下能做到收益率极高的金融产品,最后几乎都被曝光为杀猪盘,即“借新还旧、击鼓传花”。

鼎益丰控股股价
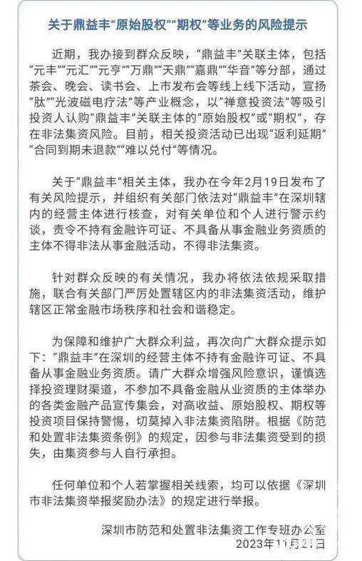
深圳市金融办在2023年2月19日发文称,陆续收到群众关于“鼎益丰理财”“鼎益丰投资”“鼎益丰基金”等相关业务咨询。经初步核查,鼎益丰关联的主体众多,且分布在全国各地,包括“元丰”“元汇”“元亨”“万鼎”“天鼎”“嘉鼎”“华音”等分部,通过茶会、晚会、读书会、上市发布会等线上线下活动,宣扬“肽”“光波磁电疗法”等产业概念,以“禅意投资法”等吸引投资人认购“鼎益丰”关联主体的“原始股权”或“期权”,存在非法集资风险。并且,鼎益丰在深圳的经营主体不持有金融许可证、不具备从事金融业务资质。
深圳金融办提示,以“投资理财”“原始股转让”“积分返现”“养老投资”等为名,销售理财产品,具备“非法性”特征;承诺保本付息,按期返利,具备“利诱性”特征;向不特定人群募集资金,具备“社会性”特征。鼎益丰几乎与上述每一个特征相吻合。
2023年11月21日,深圳防范非法集资办在深圳金融办官方微信公众号发布一份公告标题为《关于鼎益丰“原始股权”“期权”等业务的风险提示》,指出鼎益丰存在非法集资风险。
