一个“仅退款”,直接将各大电商平台推上了话题风暴中心。昨天,#淘宝将支持仅退款#登上社交平台热搜第一,让众多网友为此沸腾。

有媒体报道,淘宝近期公示了一份《淘宝平台争议处理规则》的变更通知。从这一份调整后的新规来看,这一次更新基本有3大要点。
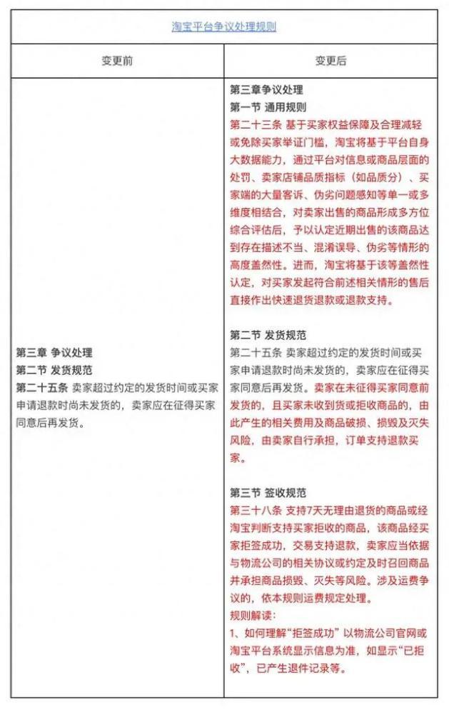
其中提到的第二十三条尤其引人注目,“基于买家权益保障及合理减轻或免除买家举证门槛,淘宝将基于平台自身大数据能力,通过平台对信息或商品层面的处罚、卖家店铺品质指标(如品质分)、买家端的大量客诉、伪劣问题感知等单一或多维度相结合,对卖家出售的商品形成多方位综合评估后,予以认定近期出售的该商品达到存在描述不当、混淆误导、伪劣等情形的高度盖然性。进而,淘宝将基于该等盖然性认定,对买家发起符合前述相关情形的售后直接作出快速退货退款或退款支持。”
条款虽长,但简而言之,“仅退款”并不是无差别,如果卖家差评或者违规情况过多,一旦被投诉,卖家会被平台直接判定退货退款或仅退款。
紧接着,有网友发现,京东平台规则网站显示,京东近期修订《京东开放平台交易纠纷处理总则》,主要内容为交易纠纷新增支持用户仅退款。

支持“仅退款”的消息一出,网友们立即在网上分享不同的观点。有人支持,坦言这对买家来说,购物体验大大提升,无疑是一大利好。但很快地,有网友表达一丝担忧,“操作起来会同样丝滑吗”“这对商家来说多了不确定性,要是碰上‘羊毛党’,卖家的利益如何兼顾?”



也有网友比较中立,认为不能简单的“一刀切”,这种服务模式需要更加科学和合理性,在买家和卖家之中建立平衡。还有网友提出其他选项,比起“仅退款”,“不如运费险,这样子对于买卖双方来说都好一点。”

在“仅退款”话题的下方留言区,不少网友不约而同地提到了体验感不尽如意的预售机制。有网友吐槽,“一件衣服预售期动不动就是一个月、45天,这是从种棉花开始的吧。”还有网友经过好几个月的等待,等收到的衣服时,早已换季穿不了。

当晚,据媒体报道,淘宝近日已向商家推送调整发货时间通知,日常女装类不得超过15天;舞台装、礼服婚纱类不得超过30天;汉服类不得超过45天。有媒体询问了淘宝客服,对方表示,本次调整将于12月28日生效,平台对于服装类目的商家整体发货水平进行调整。如果超时发货买家发起投诉,商家可能需要进行赔付。
对于服饰类商品的预售机制,多数网友的心态是“该管一管了”“吃够了超长预售的苦”“希望店铺里预售标注得更明显一点”。但也有不少网友反感预售模式,“不想等,为什么不能取消预售?”
在外界眼中,从“流量时代”到“留量时代”,不论如何,调整新规是淘宝对市场需求和消费者习惯的响应,同时也被看作是对竞争对手的学习和应对。
在此之前,拼多多率先推出“不退货仅退款”售后服务策略,即当消费者向平台申请“仅退款”后,如果商家在48小时内未进行操作,系统则会默认商家同意退款申请,自动发起退款。这一明显倾向于用户的机制,虽然备受争议,但直接吸引了大量新人用户,也成为拼多多突出重围的关键一步。
事实上,今年9月,抖音电商也在《商家售后服务管理规范》中更新了一条有关“仅退款”的规则。在生鲜领域,不少零售平台也早已允许用户在不退货的情况下退款。
在部分业内人士看来,如今,淘宝正尝试转身,朝“回归用户”踏出一大步。这些机制的初衷是为了给消费者提供更好的用户体验,同时对那些长期服务不到位、质量不可靠的商家采取更严格的淘汰制举措。“从市场秩序的角度来看,‘仅退款’出台是有其积极意义的。”
据某位京东内部人士透露,“京东自营”自2014年就推出了“仅退款”服务,并一直沿用至今。这次修订有关售后和纠纷处理规则,是进一步将“仅退款”从京东自营延伸到对入驻京东的商家也应用执行,让用户在京东上实现更加全面广泛的无忧购物。该内部人士还透露,只要是有利于消费者的事情,京东就一定会积极作出改变。
今年以来,为了争夺用户,低价策略已率先成为各大平台的竞争热点,“仅退款”的售后机制、调整服饰类发货时间,会成为电商行业的新流行“标配”吗?
你怎么看?