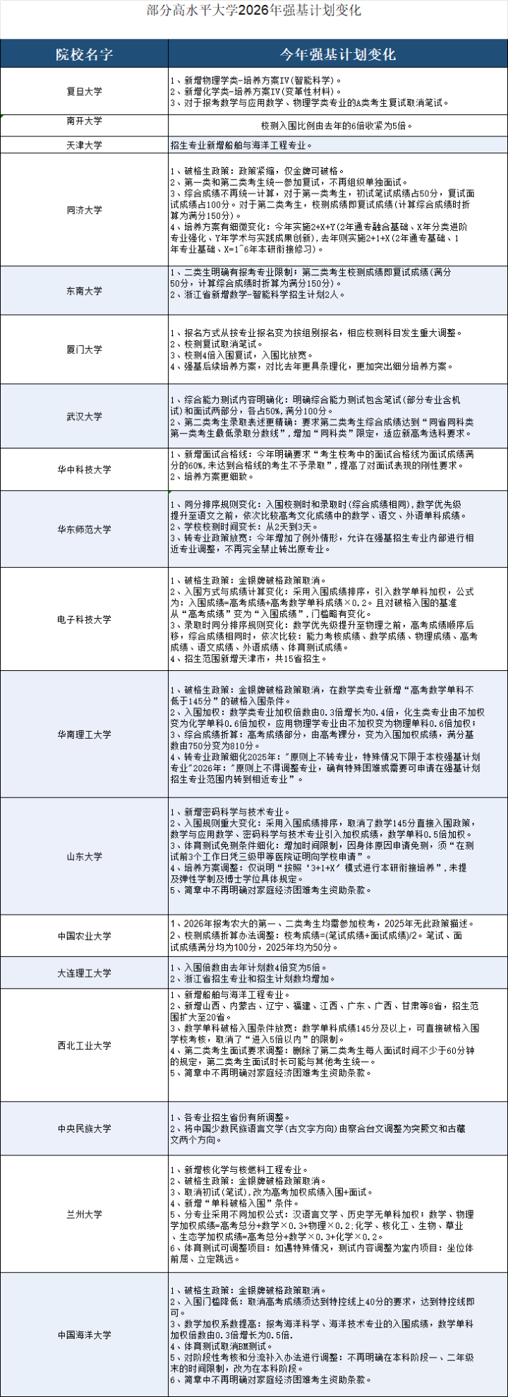
金银牌优势骤降?高水平大学“强基计划”公布,今年十多所高校取消竞赛破格,透露重要信号
杭州网  发布时间:2026-04-15 10:57   

“强基计划招生”是这两天全国重点高中优秀学生家长们讨论最热烈的话题。

在不少群里,家长们都在仔细研究今年高水平大学发布的强基计划招生简章。有家长得出结论:竞赛生破格入围复试的通道越来越窄了。之前浙江省属高校的三一综合评价招生已经取消了学科竞赛获奖学生的校测入围优惠政策,现在重点大学的强基计划又一次收窄了竞赛生破格入围参加复试的通道,以后还有必要参加竞赛吗?

数据来源于学校官网等 以学校招生简章为准

(原标题:金银牌优势骤降?高水平大学“强基计划”公布,今年十多所高校取消竞赛破格,透露重要信号)
来源:橙柿互动  作者:记者 胡信昌  编辑:陈周滢
返回
杭州网·杭州新闻门户网站