中新网5月6日电 据“网信中国”微信公众号消息,根据中央网信办、工业和信息化部、公安部、市场监管总局联合发布的《关于开展2025年个人信息保护系列专项行动的公告》,依据《中华人民共和国网络安全法》《中华人民共和国个人信息保护法》《网络数据安全管理条例》《App违法违规收集使用个人信息行为认定方法》等法律法规和有关规定,中央网信办组织对App、SDK收集使用个人信息行为进行检测,现对有关问题予以通报:
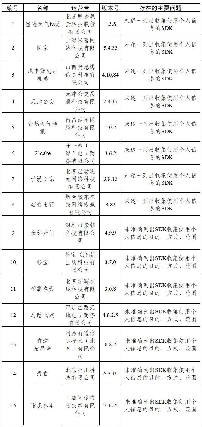
一、墨迹天气tv版、医家等15款App存在未逐一列出收集使用个人信息的SDK,未准确列出SDK收集使用个人信息的目的、方式、范围等问题(详见下表)。

二、CTP穿透采集、金仕达穿透采集等16款SDK收集使用个人信息,存在未提供个人信息收集使用规则,未说明自行或协助App响应用户个人信息权利请求的措施,未及时响应用户个人信息投诉举报等权利请求等问题(详见下表)。

三、相关App和SDK运营者应当于本通报发布之日起的15个工作日内完成整改,并将整改情况报我办。我办将会同有关部门进行核查,并结合整改情况依法依规开展处置处罚。