有回音︱网友反映校服定价偏高等问题 广东明确:不得强制购买校服
杭州网 发布时间:2025-03-13 16:24
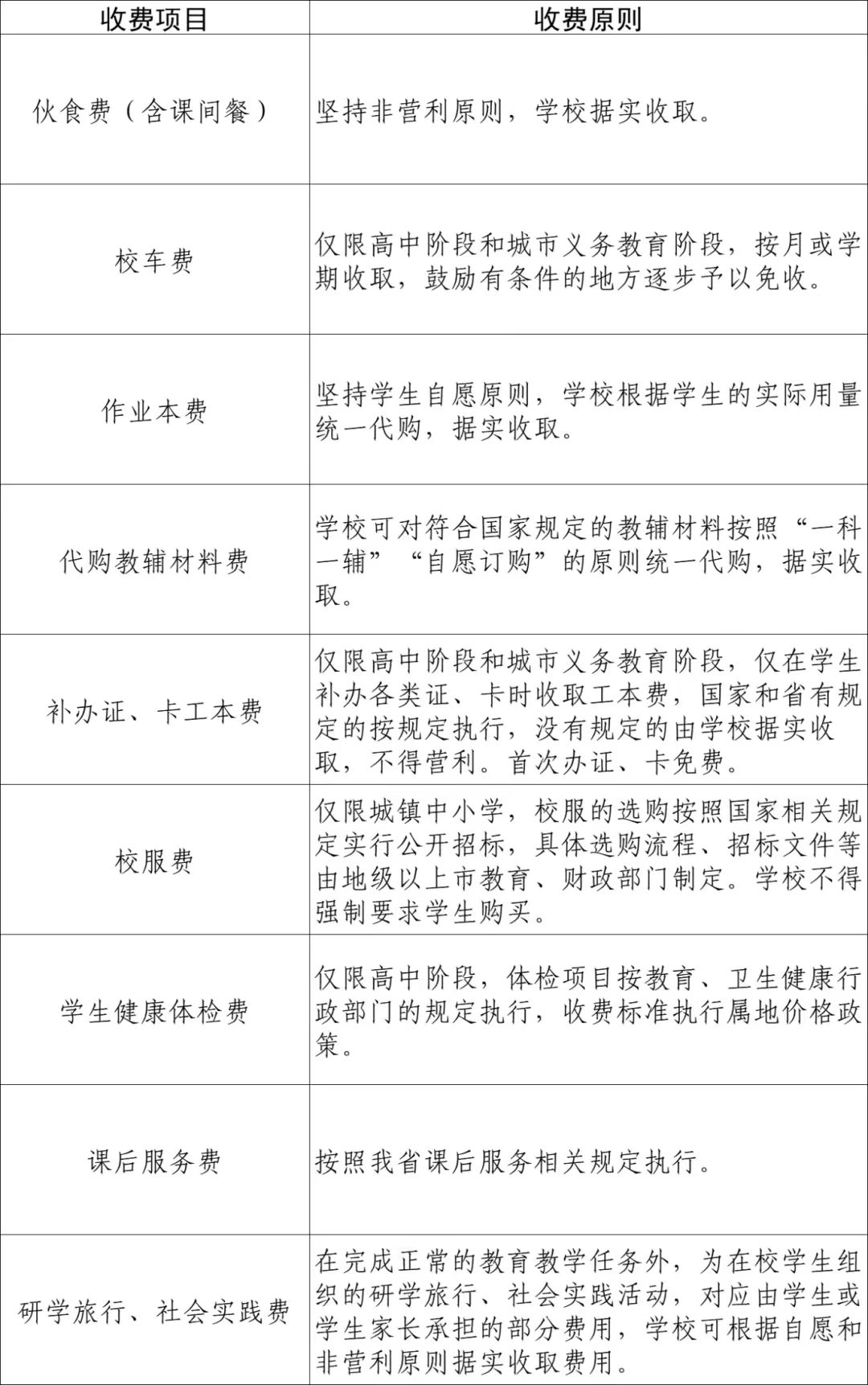
3月11日,广东发布《关于进一步规范我省中小学教育收费管理的通知》,其中提到,校服费方面,仅限城镇中小学,校服的选购按照国家相关规定实行公开招标,具体选购流程、招标文件等由地级以上市教育、财政部门制定﹔学校不得强制要求学生购买。

中小学学校服务性收费、代收费事项及规定。广东省教育厅官方网站截图
(原标题:有回音︱网友反映校服定价偏高等问题 广东明确:不得强制购买校服)
https://wan-hzwcm.hzyun.com.cn/
8893328
2